EasyManua.ls Logo

Voltex CFWL - Page 10

Voltex CFWL
12 pages
Print Icon
To Next Page IconTo Next Page
To Next Page IconTo Next Page
To Previous Page IconTo Previous Page
To Previous Page IconTo Previous Page
Loading...
10
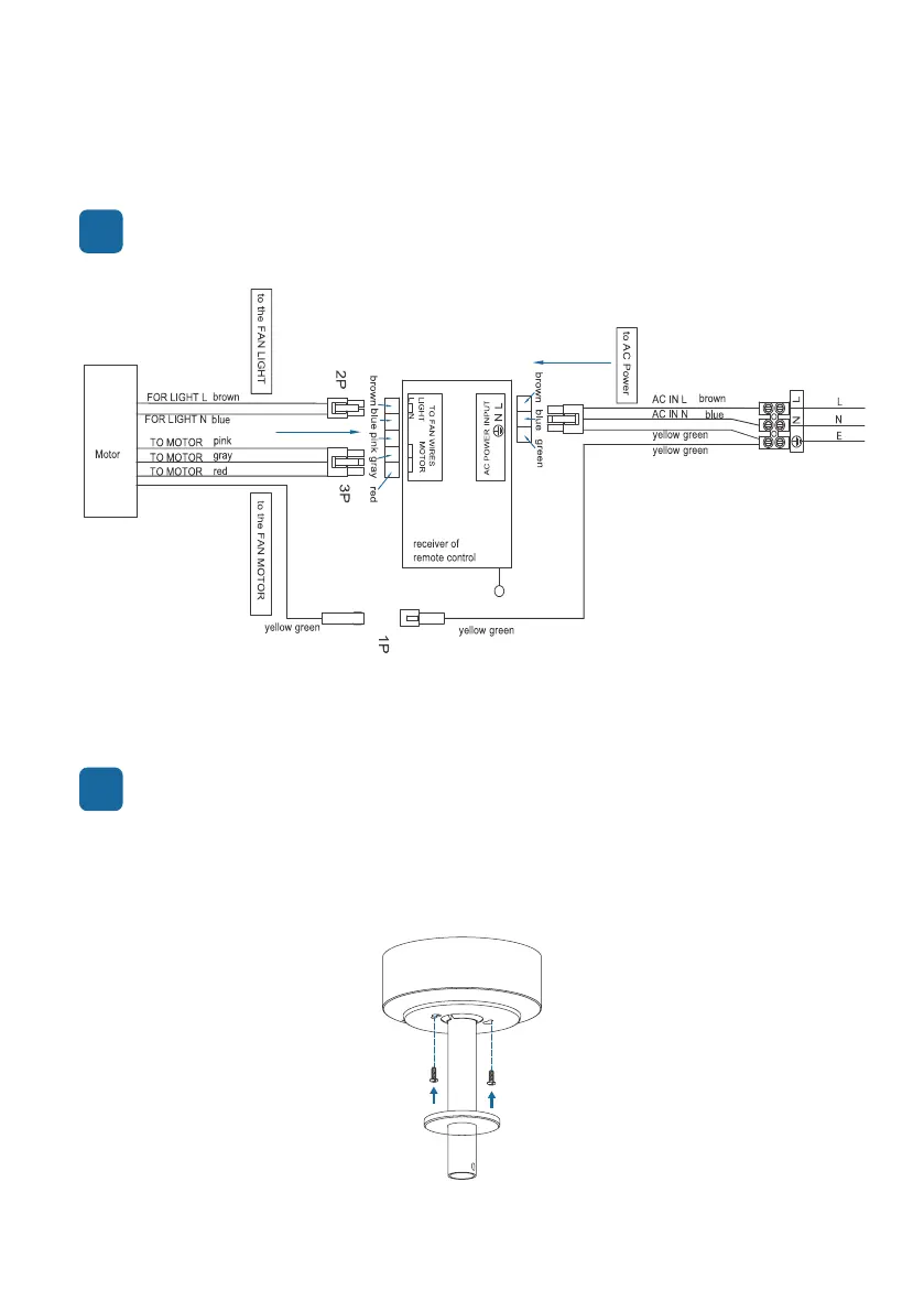
Take the canopy and twist onto the pre-loosened ceiling mount screws
carefully.
Once the canopy is attached, slide the magnetic ring up to cover the screws.
Plug in all leads from the power input to the receiver.
5
6

Related product manuals