EasyManua.ls Logo

Warwick Sweet 15.2 - Page 10

Warwick Sweet 15.2
11 pages
Print Icon
To Next Page IconTo Next Page
To Next Page IconTo Next Page
To Previous Page IconTo Previous Page
To Previous Page IconTo Previous Page
Loading...
11
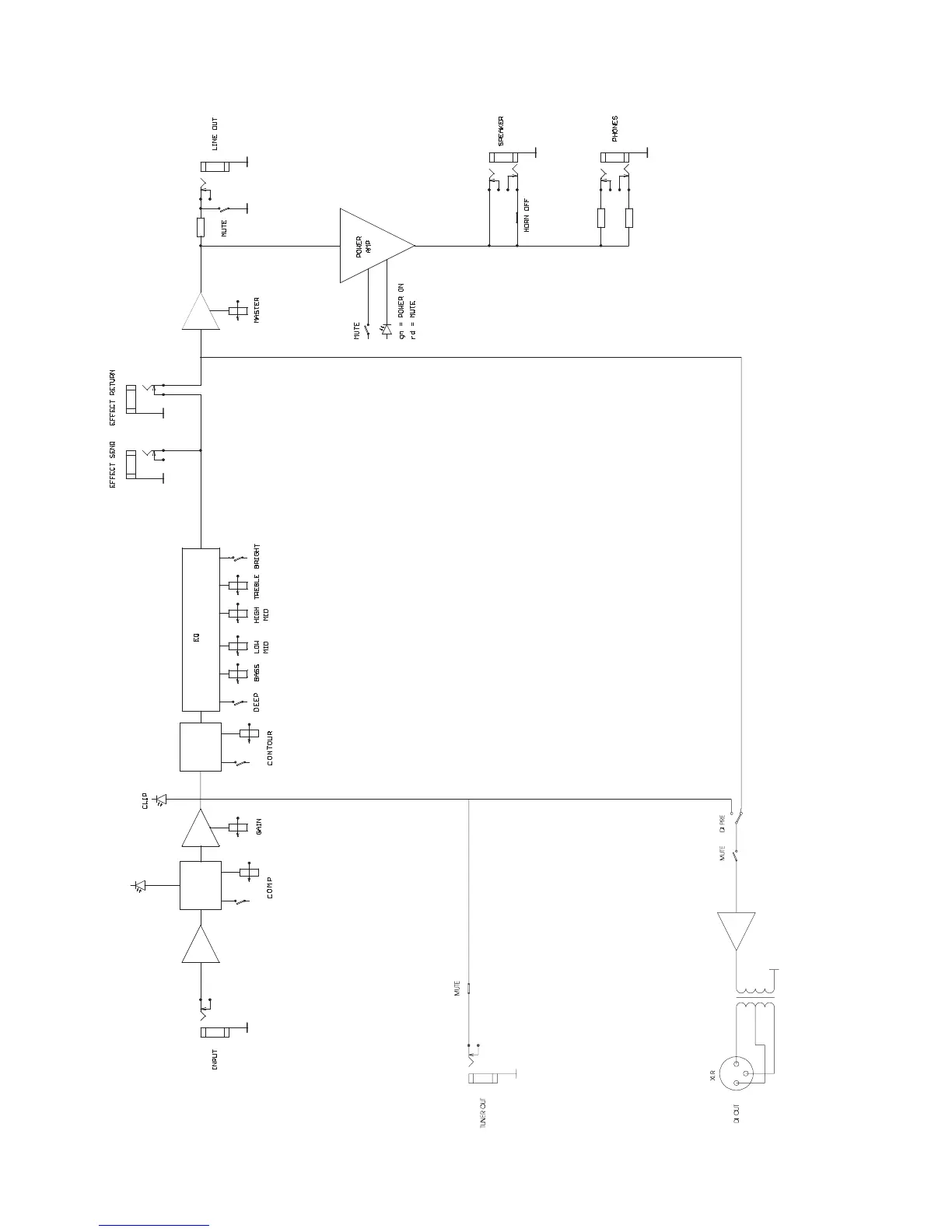
CIRCUIT DIAGRAM
SSWWEEEETT 2255..11

Related product manuals