EasyManua.ls Logo

Whirlpool 72972 - Electrical Circuit Diagrams; Motor Strip Circuit; Heater Strip Circuit; Moisture Sensor Strip Circuit

Whirlpool 72972
6 pages
Print Icon
To Previous Page IconTo Previous Page
To Previous Page IconTo Previous Page
Loading...
TECH SHEET - DO NOT DISCARD PAGE 6
FOR SERVICE TECHNICIAN'S USE ONLY PART NO. 3979119
120 VOLTS
WHITE - NEUTRAL N
BLACK
L1 LINE -
DOOR
SWITCH
DRIVE MOTOR
4M
MAIN
2.4-3.6
START
2.4-3.8
5M
6M
EVEN HEAT CONTROL
TIMER
DOOR
TIMER
P2-6
PTS
MOTOR
RELAY
P2-7
MOTOR
START
3M
START
SENSE
P1-5
D
D2
D1
BLUE
BK
BU
BLUE
BU
BLUE
BLUE
BELT
SWITCH
WHITE
PK/BK
BLK
BLK
BU
BU/BK
COM
NO
MTR
BLACK
PT-1
P1-1
BU
CENTRIFUGAL
SWITCH
HEATER
LOW
P3-2
PK/BK
WHITE
BLUE
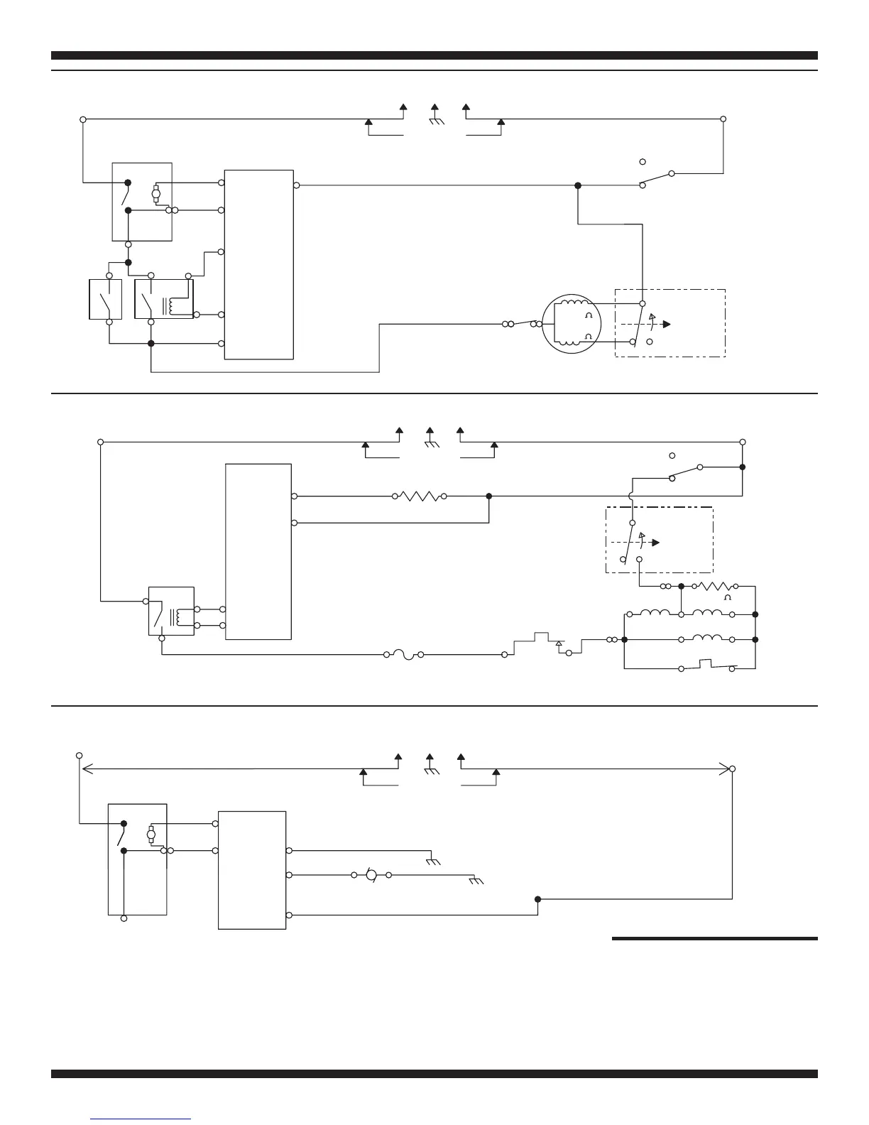
MOTOR STRIP CIRCUIT
120 VOLTS
FS2
FS1
VALVE
NO.1
IG
IGR
IGNITOR
50-500
HOLD
ASSIST
MAIN
22
,
000 BTU/HR
VALVE
NO.2
4
13
2
5
FLAME
SENSOR
BLACK
L1 LINE -
WHITE - NEUTRAL N
DOOR
SWITCH
RED/WHITE
5M
6M
THERMISTOR
RED
THERMAL FUSE
196 °F
HIGH LIMIT
THERMOSTAT
205 °F
TEMP.
NEUTRAL
P2-3
P2-1
NC
3M
D
D2
D1
RED
WHITE
WHITE
WHITE/RED
W/R
3V
BLUE
1V
HS1
HS2
TF1
TF2
EVEN HEAT CONTROL
HEATER
RELAY
P3-2
HEATER
HI
P3-1
HEATER
LOW
RED
COM
NO
R/W
R/W
BLUE
CENTRIFUGAL
SWITCH
HEATER STRIP CIRCUIT
BLACK
L1 LINE -
WHITE
N
- NEUTRAL
EVEN HEAT CONTROL
NEUTRAL
TERMINAL
LINKED TO
CABINET
MOIST
GND
MOIST.
NEUTRAL
P2-5
SENSOR
P2-4
P2-1
BK
Y/R
WHITE/RED
G/Y
G/Y
W
MTR
P1-1
BU
TIMER
PT-1
TIMER
BLACK
BU
120 VOLTS
MOISTURE SENSOR STRIP CIRCUIT
MANUFACTURED UNDER ONE OR
MORE OF THE FOLLOWING U.S. PATENTS:
4,385,452
4,430,809
4,663,861
4,669,200
4,700,495
4,720,925
4,754,556
4,821,535
4,840,285
4,865,366
4,899,264
4,899,464
4,908,959
5,066,050
5,243,771
5,560,120
5,636,453
5,651,188
5,664,339
D314,261
D314,262

Related product manuals