EasyManua.ls Logo

Williams 0656542.9 - Page 9

Williams 0656542.9
29 pages
Print Icon
To Next Page IconTo Next Page
To Next Page IconTo Next Page
To Previous Page IconTo Previous Page
To Previous Page IconTo Previous Page
Loading...
Installing Your Heater
9
Installation and repair should be done by a qualified service
technician.
An inspection of the heater and attached systems should be
performed at least once each year by a qualified service
technician. More frequent inspections are advisable if the heater
is installed or operated in a manner that might cause the
accumulation of dust or dirt in the heater, or the failure of
component parts may occur more rapidly than would normally be
expected.
In Canada:
Installation must conform with local codes or, in the absence of
local codes, with the current standard CAN/CGA - B 149.1 Natural
Gas Installation Code or CAN/CGA - B149.2 Propane Installation
Code.
If the unvented room heater is installed in a residential garage, the
following precautions must be taken.
The heater pilot and burner must be at least 24-inches
above the floor.
The heater must be located and protected, so as not to
be subjected to damage by a moving vehicle.
All flammable fuels must be removed.
Connect the unvented room heater to the gas supply line as
specified by the "Gas Supply and Piping Requirements" section
on page 10 of this manual.
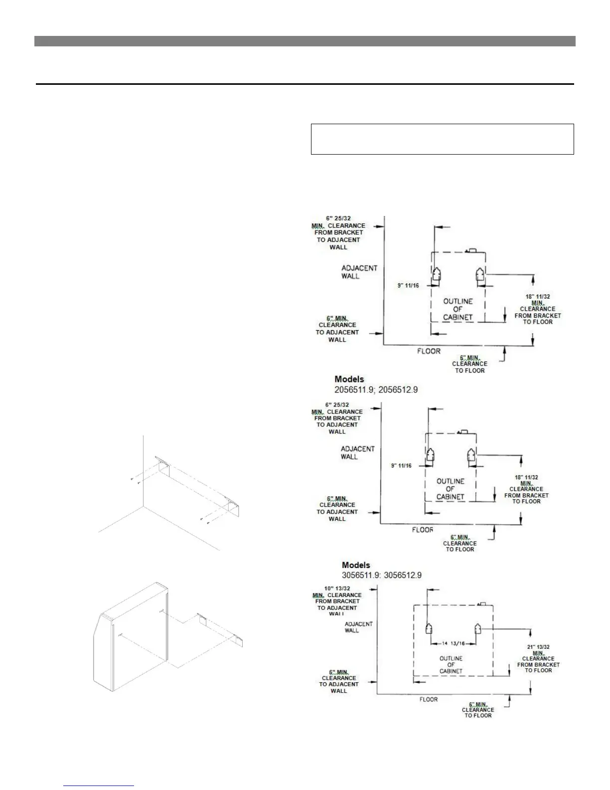
Wall Mounting
1. Install mounting brackets on wall. Use enclosed "paper
template" for proper location of holes. It may be necessary to
use plastic or lead anchors for plaster walls. These are
standard hardware items, available locally.
2. After mounting brackets are installed, hang unvented room
heater on mounting brackets in holes provided at the rear of
the heater.
3. The illustration above details the mounting bracket positions.
This assures proper clearances once the heater is mounted
on the wall. Use the paper template to locate the bracket
height. See minimum clearances on page 8.
Floor Mounting
1. The floor mounting stand is required if floor mounted.
WARNING: This installation is not complete until
floor mounting stand is installed.
2. Refer to page 26 for further floor base instructions.
Models
0656541.9; 0656542.9; 1056511.9; 1056512.9
1056541.9; 1056542.9

Related product manuals