EasyManua.ls Logo

Wolf RT484CG - Page 23

Wolf RT484CG
84 pages
Print Icon
To Next Page IconTo Next Page
To Next Page IconTo Next Page
To Previous Page IconTo Previous Page
To Previous Page IconTo Previous Page
Loading...
28
3
/8" (721)
COOKTOP CUT-OUT WIDTH
30"
(762)
4"(102)
FRONT OF COUNTERTOP
13"
(330)
33" (838)
RECOMMENDED
CABINET WIDTH
2
1
/2"min
(64)
19
1
/4" (489)
COOKTOP
CUT-OUT DEPTH
10"
(254)
3
1
/2"(89)
28
3
/8" (721)
COOKTOP CUT-OUT WIDTH
E
30-INCH OVEN
ROUGH OPENING
4
3
/4"min
(121)
3
3
/4"min
(95)
24"min
(610)
4"
(102)
10"
(254)
3
1
/2"(89)
E
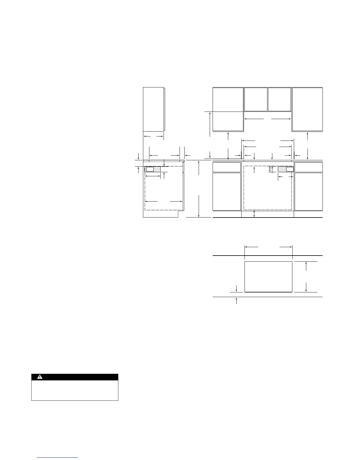
* Minimum 24" (610) from protected cabinet or 30" (762) from unprotected cabinet to cooking surface.
** Minimum clearance from side edge of cooktop cut-out to combustible surface up to 18" (457) above cooking surface.
ELECTRICAL
LOCATION IN
ADJACENT RIGHT
SIDE CABINET
19
1
/4" (489)
COOKTOP CUT-OUT
DEPTH
2
1
/2"min
(64)
24" OR 30"*
(610 or 762)
TO COOKING
SURFACE
18"
(457)
2"**
(51)
18"
(457)
2"**
(51)
36"(914)
STANDARD
FLOOR TO
COUNTER
HEIGHT
23
W OLF F RAMED E LECTRIC C OOKTOPS
Cut-out dimensions and electrical placement for 30" (762) framed electric cooktop
above 30" (762) single oven.
30" (762) FRAMED
ELECTRIC COOKTOP
Wolf recommends using 33" (838)
cabinets with the 30" (762) cooktop.
A Wolf 30" (762) single oven may be
installed below the 30" (762) framed
electric cooktop. Refer to the illustra-
tion for specifics on cut-out dimen-
sions and electrical placement.
When an oven is installed below the
cooktop, it is recommended that
the electrical supply be placed in the
adjacent base cabinet within the
shaded area shown in the illustration.
The top right area in the oven cavity
is available, but will make installation
difficult. The bottom cabinet support
must be able to support 250 lbs
(113 kg).
The Wolf 30" (762) framed electric
cooktop requires a separate,
grounded 3-wire 240V, 40 amp
service with its own circuit breaker.
It has a 4' (1.2 m) flexible 3-wire
conduit for connection at the electri-
cal supply.
At 240V this cooktop is rated at 6.8
Kw and at 208V rated at 5.2 Kw with
a minimum 30 amp service.
When multiple cooktop units are
installed side by side, refer to the
countertop cut-out dimensions on
page 35.
IMPORTANT NOTE: If the 30" (762)
cooktop is to be used with any
combination of additional cooktop
units or modules with a filler strip,
the cut-out width increases to 29"
(737).
WARNING
This cooktop is intended for
indoor use.

Other manuals for Wolf RT484CG

Related product manuals