EasyManua.ls Logo

Work Pro ZENITH 600 - Esquema

Work Pro ZENITH 600
24 pages
Print Icon
To Next Page IconTo Next Page
To Next Page IconTo Next Page
To Previous Page IconTo Previous Page
To Previous Page IconTo Previous Page
Loading...
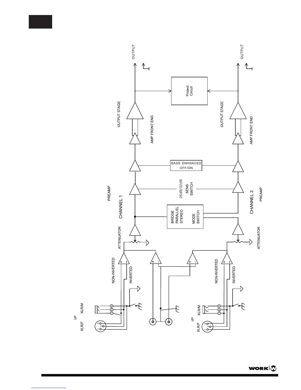
Esquema
ZENITH Series User Manual/Manual de uso Pag. 19
ES

Related product manuals