EasyManua.ls Logo

xpr EX5 - UK Tamper Switch; Tamper Switch Wiring; UK Exit Button; Exit Button Wiring (Relay 1)

Default Icon
8 pages
Print Icon
To Next Page IconTo Next Page
To Next Page IconTo Next Page
To Previous Page IconTo Previous Page
To Previous Page IconTo Previous Page
Loading...
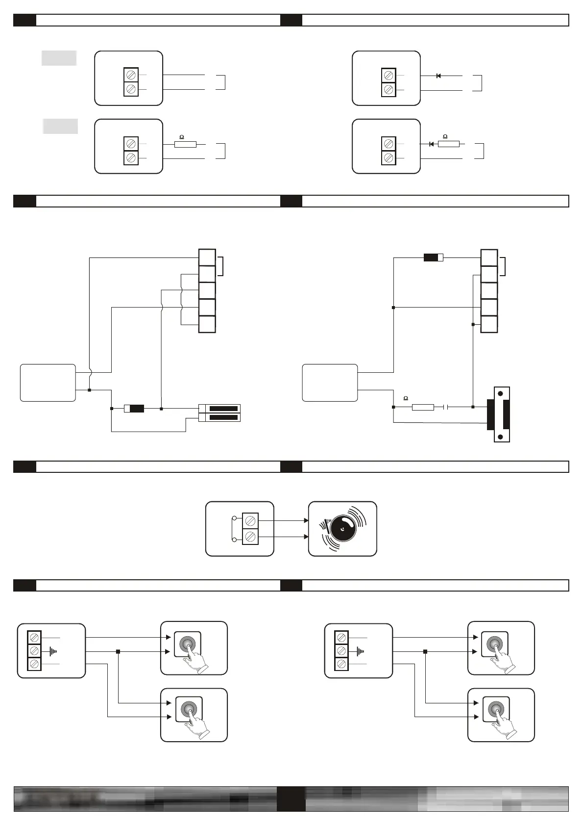
Connecting voltage free LEDs Connexion des Leds libres de tension
12V
+
-
LED
+
12V
12V DC (CC)
12V AC (CA)
LED
12V ~
Diode IN4001
+
-
LED
24V DC (CC)
1k / 1/2W
+
-
LED
24V AC (CA)
1k / 1/2W
+
-
24V
UK
-
+
-
+
24V
-
24V ~
+
-
ENTRIX
3
FR
Connecting LEDs for relay status Connexion des Leds pour indiquer l’état du relais
UK
FR
DC
Power
Supply
_
+
NO
NC
C
IN4001
AC
Power
Supply
~
NO
NC
C
~
1k / 1/2W + 470nF
_
+
LEDG/LEDR
_
+
LEDG/LEDR
IN4001
Tamp
(NC)
Tamper switch Switch d'autoprotection
UK
FR
Exit button Bouton de sortie
UK
FR
PB1
PB2
GND
Exit button (Relay 1)
Bouton sortie 1 actionne le relais 1
Exit Button (Relay 2)
Bouton sortie 2 actionne le relais 2
EX5
External DC Power Supply for EM Lock
Alimentation CC eterne Pour VENTOUSE
External AC Power Supply for strike
Alimentation CA eterne Pour GACHE
Relay Terminal
Borniers relais
Relay Terminal
Borniers relais
Electro Magnetic Lock
Ventose
Strike
Gache
PB2
PB1
GND
Exit button (Relay 2)
Bouton sortie 1 actionne le relais 2
Exit Button (Relay 1)
Bouton sortie 2 actionne le relais 1
EX5P
EX5P