EasyManua.ls Logo

Yamaha Audiogram 6 - Block and Level Diagrams

Yamaha Audiogram 6
22 pages
Print Icon
To Next Page IconTo Next Page
To Next Page IconTo Next Page
To Previous Page IconTo Previous Page
To Previous Page IconTo Previous Page
Loading...
Specifications
105
AUDIOGRAM 6 Owner’s Manual
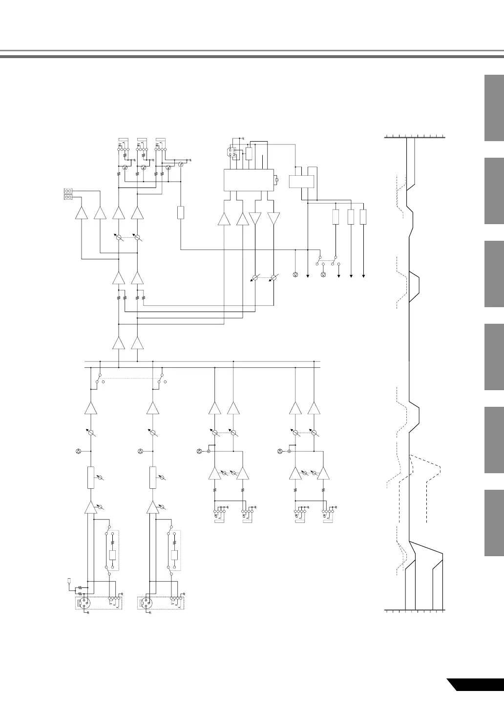
Block Diagram and Level Diagram
COMBO
COMBO
PHANTOM (+48V)
MIC/INST
Hi-Z
MIC/INST
Hi-Z
HA COMP
COMP
HA
HA
HA
COMP
COMP
Gain
[10 to 54dB]
Gain
[6 to 50dB]
[–6dBu]
[–6dBu]
[–6dBu]
[–6dBu]
[–6dBu]
[–22dBu]
[–22dBu]
Gain
[10 to 54dB]
[–6dBu]
[–6dBu]
PEAK
RE
BA
SUM
SUM
SUM
MASTER
SUM
BA
BA
MUTE
DR
PEAK
SIGNAL
L
L
R
STEREO OUT
[–2dBu]
PHONES
[0.5mW @ 40ohms]
MIC A
[–60 to –16dBu]
MIC B
[–60 to –16dBu]
INST
[–44 to 0dBu]
CH INPUT
(CH1, L)
MIC A
[–60 to –16dBu]
MIC B
[–60 to –16dBu]
INST
[–44 to 0dBu]
CH INPUT
(CH2, R)
R
RE
GR
DR
BA
BA
BA
PEAK
CH Level
ST CH Level
[–6dBu]
[–6dBu] [–6dBu] [–2dBu]
[–20dBu]
[–6dBu][–22dBu] [–20dBu]
[–22dBu]
CH Level
RE
PEAK
RE
MONO/STEREO
[–12dBu]
HA
HA
Gain
[6 to 50dB]
[–6dBu]
[–6dBu]
[–22dBu]
BA
BA
ST CH Level
PEAK
RE
LINE L/MONO
(CH3)
[–34 to +10dBu]
ST CH INPUT
(CH3/4)
LINE R
(CH4)
[–34 to +10dBu]
LINE L/MONO
(CH5)
[–34 to +10dBu]
ST CH INPUT
(CH5/6)
LINE R
(CH6)
[–34 to +10dBu]
USB
REG
USB
AUDIO
LO
RO
LIN
D–
D+
Vbus (+5V)
IN
DC–DC
+5V
GR
DAW
RE
POWER
PHANTOM
+48V
–7.5V
+7.5V
DC–DC
DC–DC
OUT1
OUT2
SW_IC
EN1
EN2
+3.7V
GND
LPF
LPF
LPF
LPF
RIN
12MHz
SSPND
STEREO L
STEREO R
ST CH IN LINE Gain: Max [–34dBu]
ST CH IN LINE Gain: Min [+10dBu]
Clip Level
Clip Level
CH Level
ST CH Level
[Nominal: –16dB]
Clip Level
Clip Level
CH IN MIC Gain: Max [–60dBu]
CH IN INST Gain: Max [–44dBu]
CH IN MIC Gain: Min [–16dBu]
CH IN INST Gain: Max [0dBu]
Clip Level
MASTER
[Nominal: –6dB]
DAW
[Nominal: –16dB]
STEREO OUT [–2dBu]
PHONES [0.5mW @ 40ohms]
+30dBu
+20dBu
+10dBu
0dBu
–10dBu
–20dBu
–30dBu
–40dBu
–50dBu
–60dBu
+30dBu
+20dBu
+10dBu
0dBu
–10dBu
–20dBu
–30dBu
–40dBu
–50dBu
–60dBu

Other manuals for Yamaha Audiogram 6

Related product manuals