EasyManua.ls Logo

Yamaha BB3000 MA - Circuit Diagram; Wiring; Specifications

Yamaha BB3000 MA
4 pages
Print Icon
To Previous Page IconTo Previous Page
To Previous Page IconTo Previous Page
Loading...
BB3000 MA
4
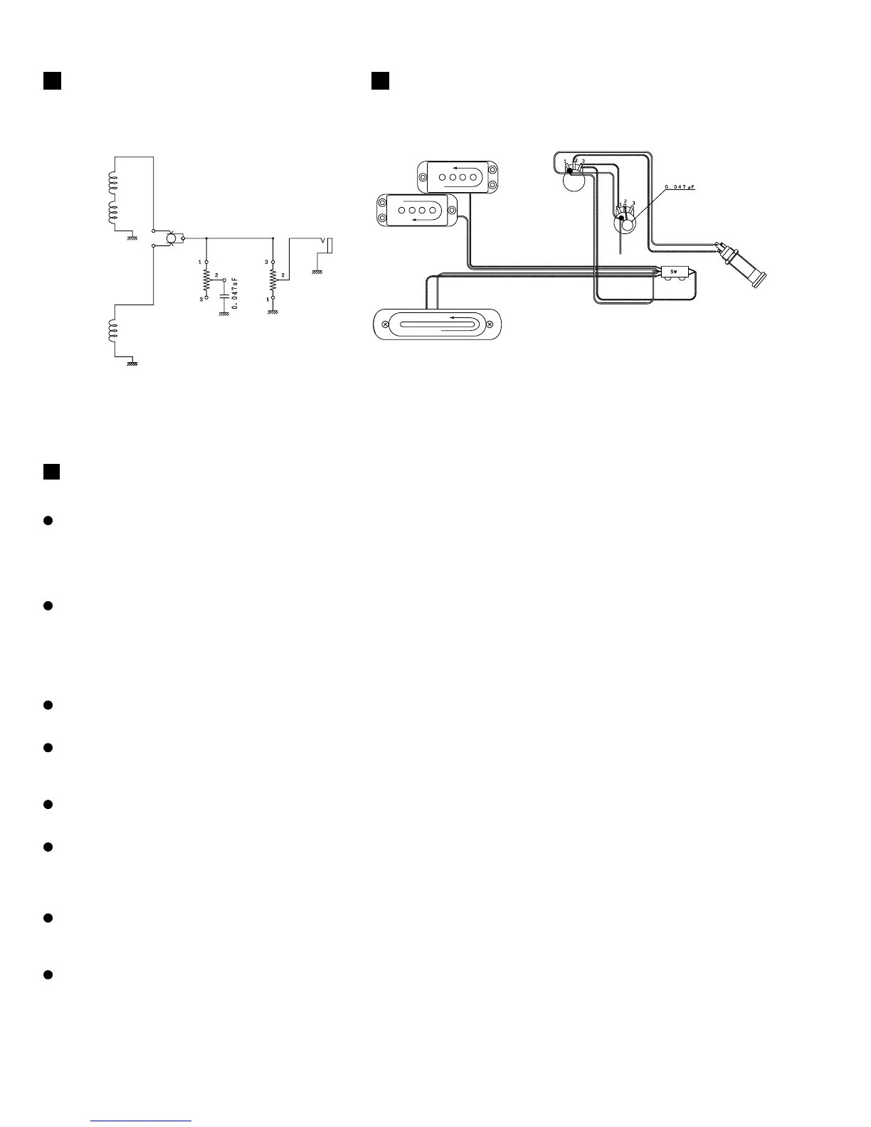
CIRCUIT DIAGRAM WIRING
SPECIFICATIONS
STANDARD SPECIFICA TIONS
Scale Length..............................860mm
Body-Neck Construction .........Through Neck
Length........................................ 1153.3mm
Width ......................................... 347mm
Net Weight ................................4.0kg
COLOR
Body
BM ...........................................Black Metallic
MGS ......................................... Mist Green Satin
Neck
BM ...........................................Black Metallic
MGS ......................................... Mist Green Satin
BODY
Material...................................... Alder
Body Depth ...............................41mm
FINGERBOARD
Material...................................... Ebony
Fingerboard Width ................... 0-F 40.0 mm, 12-F 55.4 mm
No. of Frets................................21
NECK
Material...................................... Maple+Mahogany
Neck Thickness ........................ 1-F 21.0 mm, 12-F 23.5 mm
PARTS
Hardware ...................................Nickel
Nut.............................................. Bone
Bridge ........................................GEB201N: Nickel
Strings........................................ H4030
CONTROLS
Volume .......................................15A 250K x 1
Tone ........................................... 05A 250K x 1
Pickup Switch............................ 3P Toggle Switch
PICKUPS
Front .......................................... Split Single Coil
Rear ............................................Single Coil
Magnet
Front/Rear ................................ Alnico V
BPPJ-04
FRONT PICKUP
VOLUMETONE OUTPUT
15A 250K
05A 250K
REAR PICKUP
PICKUP
SWITCH
(3position)
OUTPUT Jack
VOLUME
15A 250K
TONE
05A 250K
TONE
05A 250K
FRONT PICKUP
REAR PICKUP
to bridge ground
BL
BL
PICKUP
SWITCH
GR
WH
WH
WH
RE
RE

Related product manuals