EasyManua.ls Logo

ZF 305-2 - Gearbox Operating Principles

ZF 305-2
52 pages
Print Icon
To Next Page IconTo Next Page
To Next Page IconTo Next Page
To Previous Page IconTo Previous Page
To Previous Page IconTo Previous Page
Loading...
I
F
E
D
25
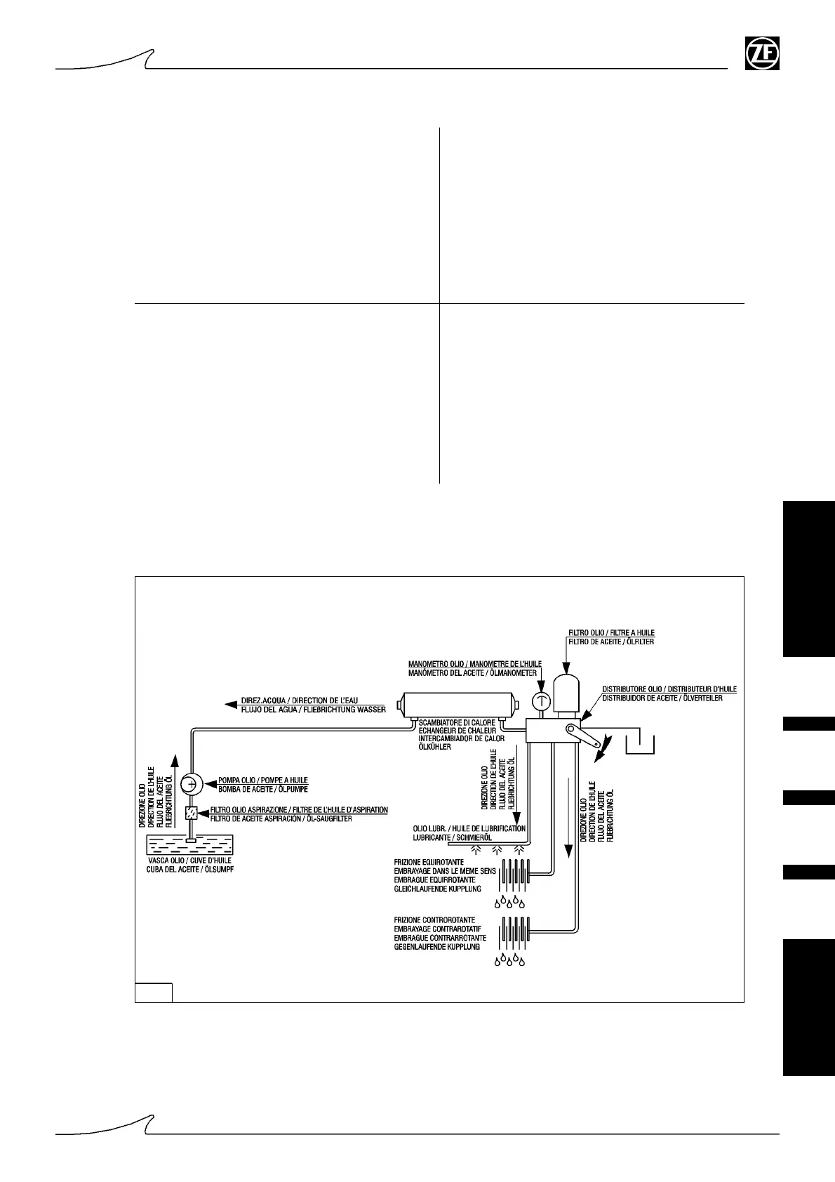
PRINCIPI DI FUNZIONAMENTO
Le funzioni principali di un invertitore marino sono le
seguenti:
• o accoppiare il motore con l'asse elica e ridurre il
numero di giri dell'elica;
• o invertire la direzione del moto;
• o interrompere il movimento dell'asse elica (folle).
Sotto è riportato uno schema semplificato dell'im-
pianto idraulico.
PRINCIPES DE FONCTIONNEMENT
Les principales fonctions d'un inverseur marin sont
les suivantes:
• accoupler le moteur avec l'axe de l'hélice et rédui-
re le nombre de tours de l'hélice;
• inverser la direction du mouvement;
• interrompre le mouvement de l'axe de l'hélice
(point mort).
Le schéma ci-dessous représente une simplification
du circuit hydraulique.
PRINCIPIOS DE FUNCIONAMENTO
Un inversor marino tiene tres funciones principales:
• acoplar el motor con el eje de la hélice y reducir el
número de vueltas de la hélice;
• invertir el sentido de rotación;
• interrumpir el movimiento (loco) de la hélice.
El siguiente es un diagrama simplificado de la insta-
lación hidráulica.
PRINCIPES DE FONCTIONNEMENT
Les principales fonctions d'un inverseur marin sont
les suivantes:
• accoupler le moteur avec l'axe de l'hélice et rédui-
re le nombre de tours de l'hélice;
• inverser la direction du mouvement;
• interrompre le mouvement de l'axe de l'hélice
(point mort).
Le schéma ci-dessous représente une simplification
du circuit hydraulique.
Fig. 2
Plus d'informations sur : www.dbmoteurs.fr

Related product manuals