EasyManua.ls Logo

A.O. Smith APW015DW - 12 Diagrams; Wiring Diagram

A.O. Smith APW015DW
44 pages
Print Icon
To Next Page IconTo Next Page
To Next Page IconTo Next Page
To Previous Page IconTo Previous Page
To Previous Page IconTo Previous Page
Loading...
39
Indirect Plate Water Heater Installation & Service Manual
12 Diagrams
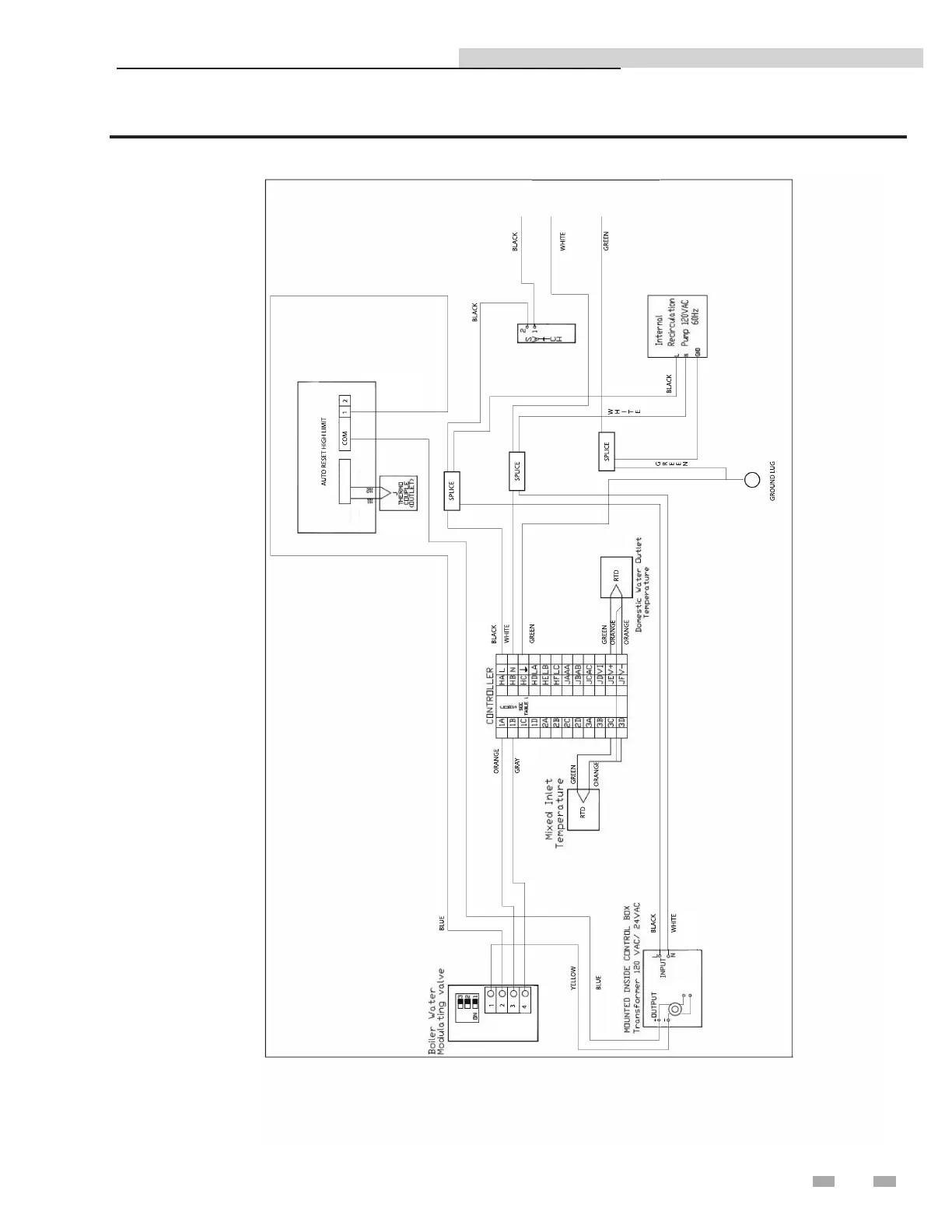
Figure 12-1 Wiring Diagram - Electrical Control System Control Box

Table of Contents

Related product manuals