EasyManua.ls Logo

A.O. Smith INTELLI-VENT - Intelli-Vent Sequence of Operation Flowchart

A.O. Smith INTELLI-VENT
46 pages
Print Icon
To Next Page IconTo Next Page
To Next Page IconTo Next Page
To Previous Page IconTo Previous Page
To Previous Page IconTo Previous Page
Loading...
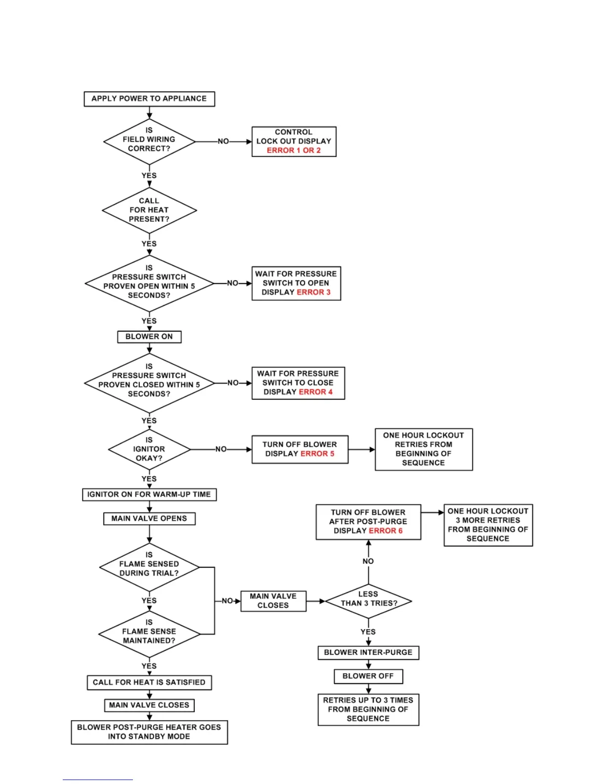
Intelli-Vent™ Sequence of Operation

Table of Contents