EasyManua.ls Logo

Abus 2WAY - Page 50

Abus 2WAY
Print Icon
To Next Page IconTo Next Page
To Next Page IconTo Next Page
To Previous Page IconTo Previous Page
To Previous Page IconTo Previous Page
Loading...
50
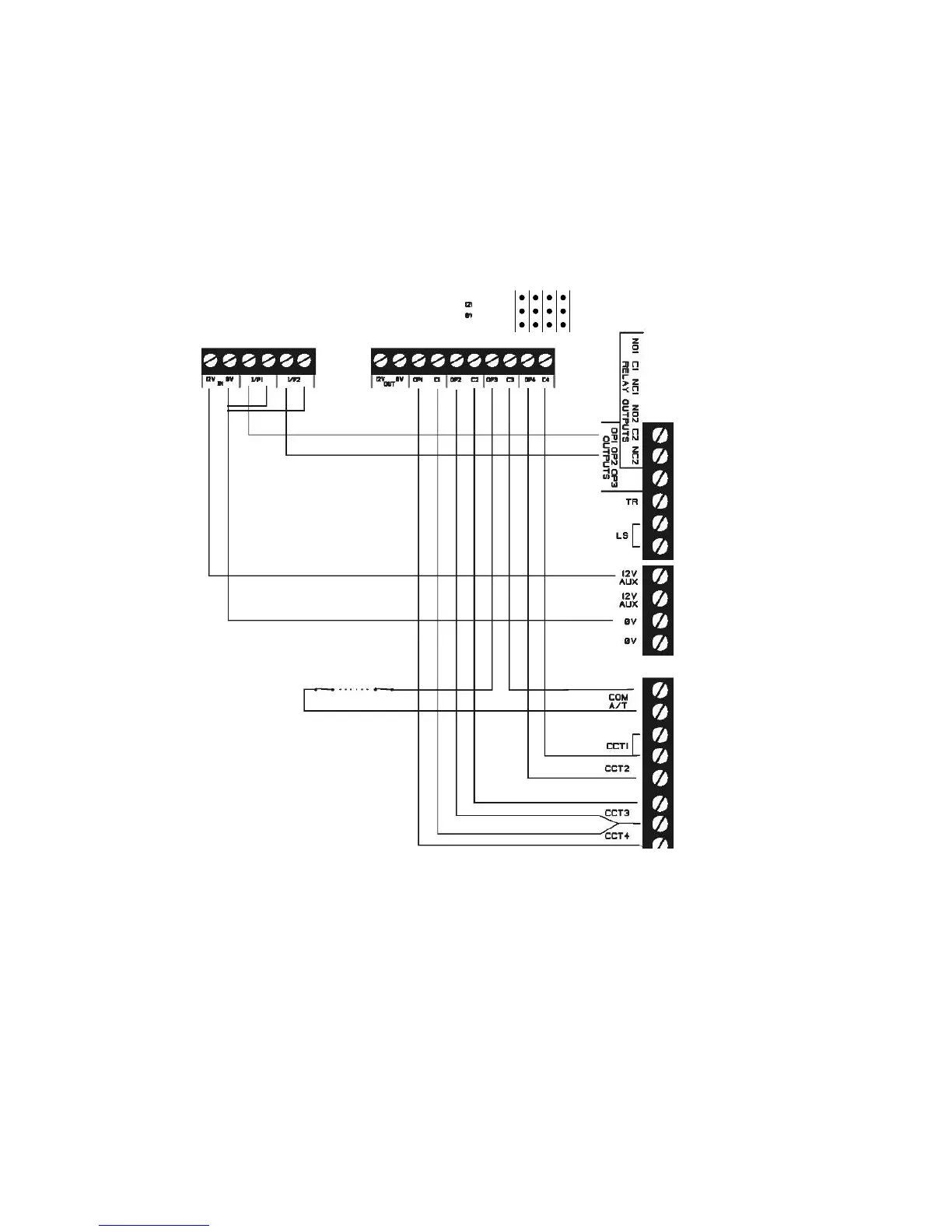
Walk test:
Output 2 of the alarm centre is connected to input 2 of the
accessory module. If a walk test is to be conducted, output 2 of the
alarm centre switches against ground (0 V). Trigger all wireless
detectors in succession. When the accessory module receives the
signal, reception is acknowledged with an acoustic signal tone. The
LED of the detector channel on the accessory module is lit
constantly. After testing all detectors, deactivate output 2 of the
alarm centre. The LEDs now go out.
Special function of detector channels in function mode 6
This function only has an effect on the function of trained remote
controls (FU5150/FU5155) in function mode 6. In all other function
modes, the setting made here is ignored. The setting influences
the detector channels in their trigger function for the relay outputs
assigned to them as permanent or pulse contact. To reprogram the
detector channels, proceed as follows:
In the main programming menu, select item 3 (LED 3 lights
up).
Confirm by pressing SET. LED 1 lights up or flashes to show
output 1.
You are now in the submenu of menu item 3. Select the
12V
0V
OP1
OP2
OP3
OP4
12V
0V
OP1
OP2
OP3
OP4

Table of Contents

Related product manuals