EasyManua.ls Logo

ADC Soneplex Broadband System - Page 288

ADC Soneplex Broadband System
342 pages
Print Icon
To Next Page IconTo Next Page
To Next Page IconTo Next Page
To Previous Page IconTo Previous Page
To Previous Page IconTo Previous Page
Loading...
ADCP-61-471 • Issue 4 • June 2000 • Section 2: Operation and Maintenance
2-265
© 2000, ADC Telecommunications, Inc.
TAD-103
Page 3 of 3
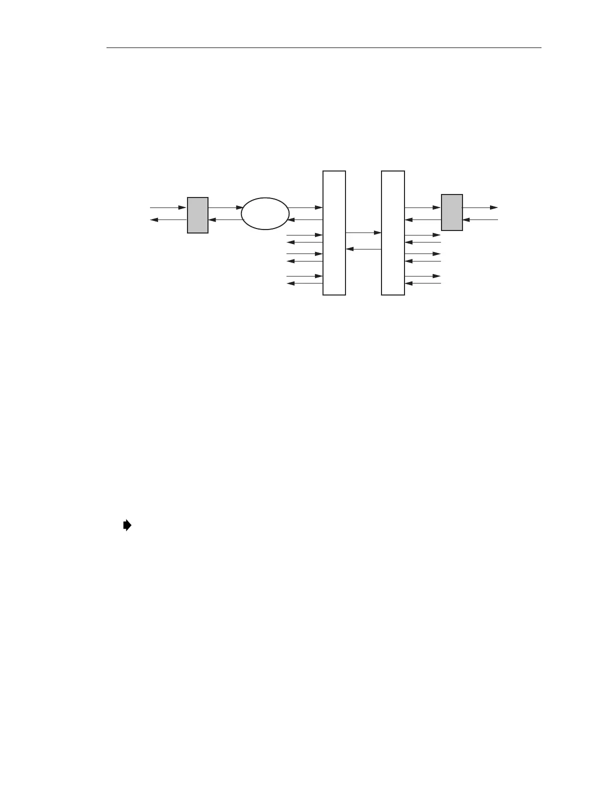
Soneplex Optical DS2 (QLX) System
A
1
H
1
CSUCSU
QLX
B
1
G
1
14862-A
NETWORK
DS2
DS1
QLX
DS1
Figure 103-3. Location of Critical Alarm Points on Soneplex QLX System
A
1
= External CSU that will inject PRM (Performance Report Messages) back to
B
1
reporting all DS1 Far End Alarms. This is due to corrupted data received at
A
1
and reported back to
B
1
via the PRM in the FDL (Facility Data Link).
B
1
= QLX DS1 input monitors
T1-1-X-X-1 NEND
PM and alarms. Report measures
the actual DS1 performance as received on transmission from CSU
A
1
.
G
1
= QLX DS1 input monitors
T1-1-X-X-2 NEND
PM and alarms. This report
measures the actual DS1 performance as received on transmit from CSU
H
1
.
H
1
= External CSU at
H
1
will inject PRM back to
G
1
reporting DS1 Far End
Alarms. This is due to corrupted data accumulated in the transmission of the
DS1 from
A
1
to
H
1
transmit direction.
Note:
A
x
indicates DS1 #1 of four possible DS1s.

Table of Contents