EasyManua.ls Logo

AERMEC RePuro 450 - Page 15

AERMEC RePuro 450
56 pages
Print Icon
To Next Page IconTo Next Page
To Next Page IconTo Next Page
To Previous Page IconTo Previous Page
To Previous Page IconTo Previous Page
Loading...
15
IREPPY - 1404 - 4238051_01
4.4. EXAMPLE OF ENERGY SAVING
CALCULATION
The following shows an analysis made on
the energy advantage for the heat recov-
ery solution used in a residential building
located in 2468 DD climatic zone (EN ISO
15927-6:2007).
The analysis takes into consideration a por-
tion of a twin apartment, with useful sur-
face area of 150m
2
. The dwelling consists of
two stacked floors.
The chart shows the winter primary ener-
gy use (EPi) expressed in kWh/(m
2
x year)
of the same building.
In the three cases the EPi value of the en-
closure is equal at 37,578 kWh/(m
2
per
year), whilst the dierence in the columns
is due to the air renewal variaon in re-
newal rate and how it is achieved.
0
10
20
30
40
50
60
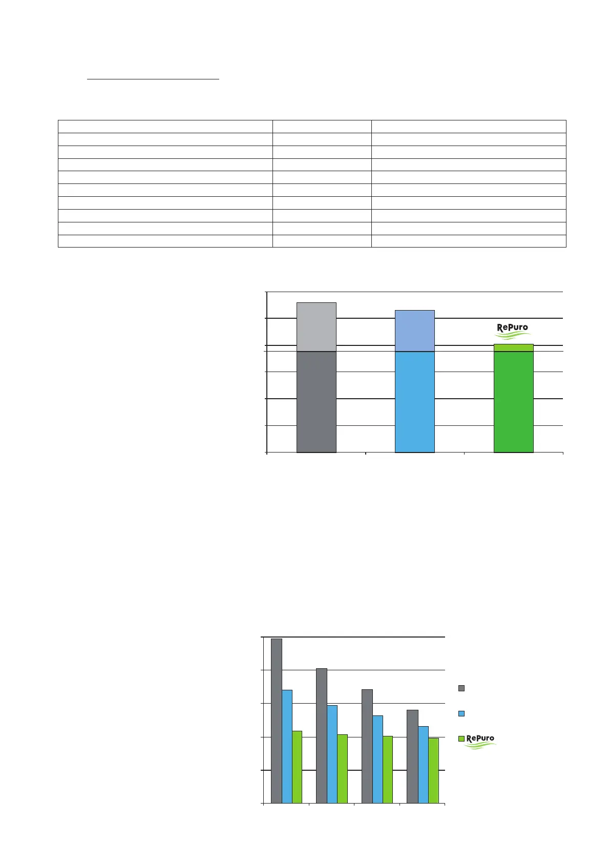
37,578
With renewal rate
0.3Vol/h
without recovery
EPi kWh/(m
2
per year)
With renewal rate 0.5Vol/h
recovery eciency 50%
With renewal rate 0.5Vol/h
recovery eciency 90%
In the absence of controlled mechanical
venlaon the air ow renewal rate of
spaces is xed at 0.3Vol/h: in such a case
the EPi index of the building is esmated as
55,978kWh/(m
2
per year).
Such air renewal is not sucient to have
a good space air quality which must be at
least 0.5vol/h according to EN 15251. Such
a renewal rate can be obtained with a me-
chanical venlaon system with eciency
of 50%: in which case the EPi becomes
52,928 kWh/(m
2
per year).
If instead a high eciency mechanical ven-
laon system like RePuro is used, this re-
quirement becomes 40,522kWh/(m
2
per
year).
In the rst case (aeraon) of the building is
in class B for energy performance for win-
ter condioning and the air quality is low.
In the last case with high eciency heat re-
covery not only is the minimum air renewal
in accordance with standard EN 15251, but
the building increases its energy perfor-
mance for winter condioning.
For the soluon with mechanical venla-
on (CMV) with 50% eciency the EPi
increases considerably with increasing air
renewal rates, but with the RePuro solu-
on the value also increases, but consider-
ably less.
0
20
40
60
80
1
00
0,3 Vol/h
1 Vol/h 0,7 Vol/h 0,5 Vol/h
EPi kWh/(m
2
per year)
Aeraon or natural
venlaon
With MV eciency 50%
With MV
eciency 90%
* S/V = Relaonship between the outer surface of the volume heated to unheated spaces (surface area loss) and the gross volume of the heated parts of
the building heated
Useful surface area m
2
150
Surface loss area m
2
315
Gross volume heated m
3
450
S/V * 1/m 0,7
Climatic zone (EN ISO 15927-6:2007) Degree-Days (DD) 2468
EPi limit 2010 kWh/(m
2
per year) 82,245
Window transmiance W/(m
2
x K) 1,513
Wall transmiance W/(m
2
x K) 0,255
Floor transmiance W/(m
2
x K) 0,185
Ceiling transmiance W/(m
2
x K) 0,310

Other manuals for AERMEC RePuro 450

Related product manuals