EasyManua.ls Logo

AG SHIELD Flexicoil PT - Gfs Generic Electrical Module 227711

Default Icon
34 pages
Print Icon
To Next Page IconTo Next Page
To Next Page IconTo Next Page
To Previous Page IconTo Previous Page
To Previous Page IconTo Previous Page
Loading...
28
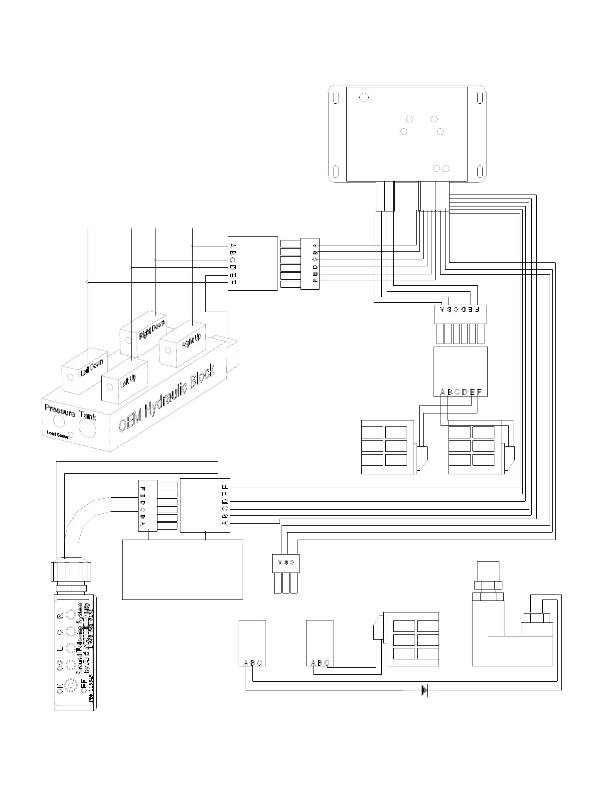
5.1.3 GFS GENERIC ELECTRICAL MODULE 227711
yellow
yellowyellow
yellowyellow
yellow
brown
greengreen
green
white
black
green
green
E2
E
A
A2
D
D2
J
JC
JL
red
yellow
green
LEFT RIGHT
blue
tan
orange
violet
red
orange
red to terminal #1
orange to terminal #2
green
red
diode 1N5606 3 amp
#1 #2
green
black
gray (was green/ yellow)
brown
orange
red
tower with
female pins
shroud with
male plug pins
pin gender
determines plug
gender-
GM Weather Pack
red +12vDC fused maximum 10 amps
black -good ground -12vDC
to OEM in cab controls
black
green
red
orange
white
OEM enable valve
227548 GFS control box
with plugs -timed
227542 GFS adapter
cable to
OEM harness
227716 load
sense kit
(optional)
227551 Open center
enable kit (optional)
227507 - 32 ft +control box
227545 - 25 ft +control box
227502 - 15 ft + control box
227541 - 33 ft extension cable
227711 GFS Electric
Module Schematic
Rev 4 - 05/01/07tm