EasyManua.ls Logo

Aira HCV - Dump Valve (Optional); Drain

Default Icon
26 pages
Print Icon
To Next Page IconTo Next Page
To Next Page IconTo Next Page
To Previous Page IconTo Previous Page
To Previous Page IconTo Previous Page
Loading...
INSTALLATION INSTRUCTIONS
HCV & HCVR Evaporative Cooling & Gas Heating
Page 13 of 26
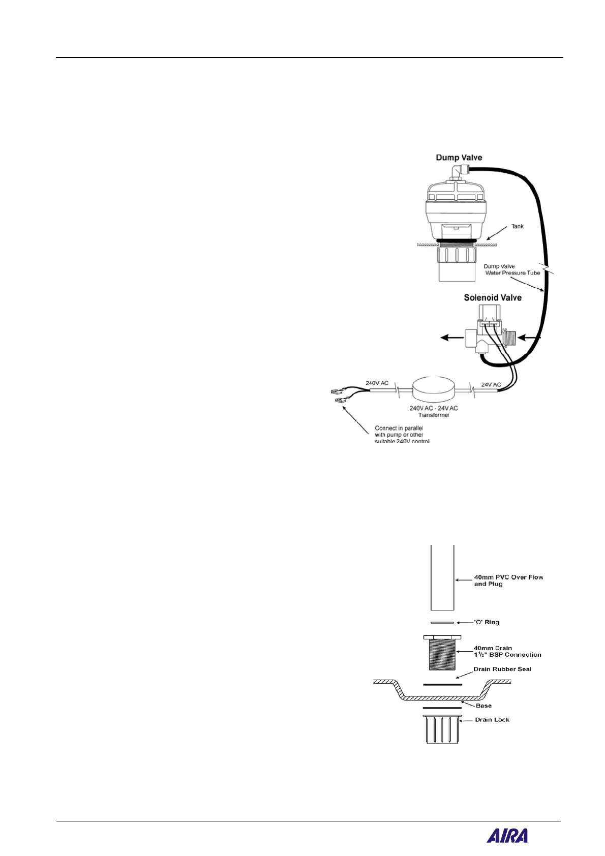
Dump Valve (Optional)
Dump valves, if required, may be supplied as an optional extra and field fitted. Installation should be
carried out in accordance with the instructions supplied with the valve. The dump valve should be
controlled so that water pump cannot operate when water tray (sump) is empty.
To fit a dump valve a 40mm hole will be
required in the lowest section of the tank using
the optional sump dump well.
Note:- the overflow assembly is still required.
Where a Dump Valve is to be fitted, the
solenoid MUST be installed in series on the unit
side of the water-isolating tap.
Fit the black pressure tube between the dump
valve and the solenoid valve.
The 24V solenoid will be supplied with an in-line
transformer for 240V connection.
Connect the 240V solenoid transformer leads in
parallel with the pump terminations.
Or
Connect to a timed / delay independent circuit
supplied by the installer.
The tank in the unit will only fill once power has
been applied to the solenoid valve transformer
via the pump or an alternate dump timing
circuit. The water pressure through the black
tube then closes the dump valve.
Drain
The combination drain/overflow pipe outlet must be
connected to a drainpipe with sufficient capacity to
take the discharge of water from the reservoir.
The pipe must connect to a suitable drain or gutter.
Drain must be lower than base of pad assembly.
Note: Refer to local regulations to ensure
discharge of drain / overflow water is
in accordance with statutory
requirements.