EasyManua.ls Logo

Airstream Flying Cloud 2019 - Electrical Diagrams

Airstream Flying Cloud 2019
122 pages
Print Icon
To Next Page IconTo Next Page
To Next Page IconTo Next Page
To Previous Page IconTo Previous Page
To Previous Page IconTo Previous Page
Loading...
Maintenance
2019 Flying Cloud 8-17
22
22
Electrical Diagrams
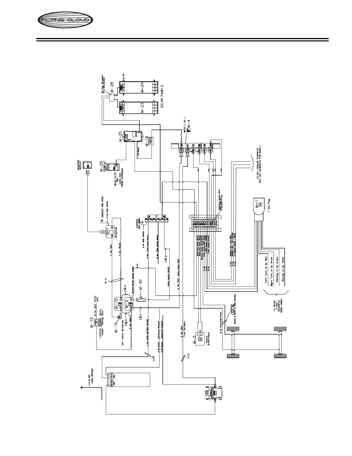
12-Volt Main Schematic

Table of Contents

Related product manuals