EasyManua.ls Logo

Airstream Interstate 2020 - Video Schematic

Airstream Interstate 2020
126 pages
Print Icon
To Next Page IconTo Next Page
To Next Page IconTo Next Page
To Previous Page IconTo Previous Page
To Previous Page IconTo Previous Page
Loading...
Maintenance
2020 Interstate 9-27
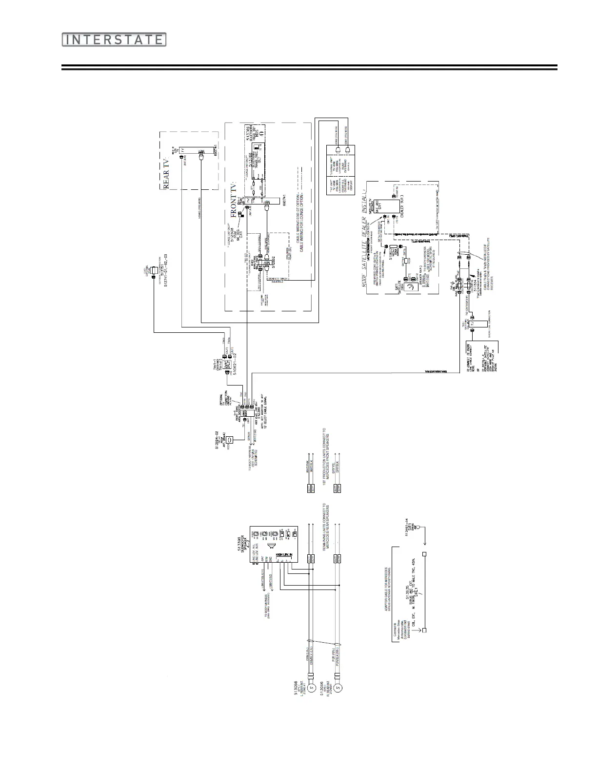
Video Schematic

Table of Contents

Related product manuals