EasyManua.ls Logo

Akai MPK 25 - Page 16

Akai MPK 25
35 pages
Print Icon
To Next Page IconTo Next Page
To Next Page IconTo Next Page
To Previous Page IconTo Previous Page
To Previous Page IconTo Previous Page
Loading...
SHEET: OF 6
AD25FPE01A.sch
9-40-0505-E
9-79-0505-E-0
1/6/2009M. Stith
AKAI
3
REV:
SIZE:FILENAME:
ASSY NUMBER:
PART NUMBER:
TITL E:
DRAWN:
LTR
C
B
A
C
D
6 5 4 3 2 1
DATE:
D
B
A
RELEASED: DATED:
DATED:
ECO NO: APPROVED:
REVISION RECORD
SCALE:
COMPANY:
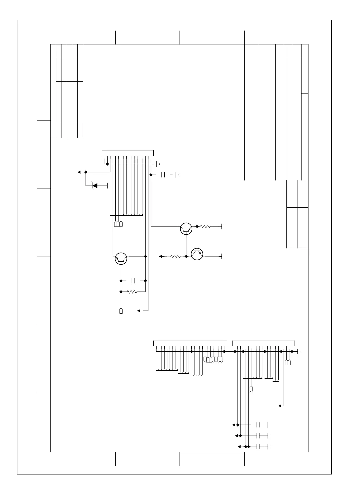
AD25 FRONT PANEL PCB
TO LCD
I/O
TO
MAIN
PCB *
* Pin order reversed vs. main board connector.
TO
MAIN
PCB *
Ensure large area of copper is used as heatsink for drive transistor
Datasheet recommends 1. 6" x 1. 6" PCB area for 350mW at 25 deg. C
Max di ssipation will be about 130mW:
6V (DC input) - 0.3V (Schottky Diode) - 0.6V (Resistor on Emitter) - 2.75V (white LED backlight) = 2.35V
2.35V * 55mA = 130mW
R = (Vbe / I) = (0.66V / 55mA) = 12 Ohms
(Vbe was measured in a VC0 sample to be .66V, so that volt age will be assumed to be nominal)
(Backlight current in AD24 measured to be 55mA the goal is t o keep backlight brightness consistent across product line
Dissipation at accidental 9VDC input will be about 300mW
B
Copyright (c) 2008 Akai Professional
1
2
3
4
5
6
7
8
9
10
11
12
13
14
15
16
17
18
J4
GFP-231221-21802G
R18
100k
1
2
3
4
5
6
7
8
9
10
11
12
13
14
15
16
17
18
19
20
21
22
23
24
25
26
J1
GFP-231221-22602G
1
2
3
4
5
6
7
8
9
10
11
12
13
14
15
16
17
18
19
20
21
22
J3
GFP-231221-12202G
Q1
MBT4401
R7
470 ohm
Q2
MBT4401
R8
12 ohm
Q3
MBT4403
C33
0.1uF
C23
1000pF
D10
SMAJ10A
C110.1uF
C130.1uF
C140.1uF
+5VUNREG
LCD_E
LCD_RW
LCD_RS
+3V3
+5VUNREG
+3V3_FULL
LCD_CONTRAST_DC
LCD_RS
LCD_RW
LCD_E
LCD_CONTRAST_DC
+3V3_FULL
DATA[0:7]
DATA0
DATA1
DATA2
DATA3
DATA4
DATA5
DATA6
DATA7
BTN_SCAN[0:3]
BTN_SCAN0
BTN_SCAN1
BTN_SCAN2
BTN_SCAN3
ANALOG_TOP
PITCH
MOD
+3V3
PAD_SCAN[0:3]
PAD_SCAN0
PAD_SCAN1
PAD_SCAN2
PAD_SCAN3
ANALOG[0:1]
ANALOG1
ANALOG0
PAD_RETURN[0:2]
PAD_RETURN0
PAD_RETURN1
PAD_RETURN2
ENC_A
ENC_B
LED_LATCH2
LED_LATCH1
DATA[0:7]
DATA0
DATA1
DATA2
DATA3
DATA4
DATA5
DATA6
DATA7
ANALOG_SELECT[0:3]
ANALOG_SELECT3
ANALOG_SELECT2
ANALOG_SELECT1
ANALOG_SELECT0