EasyManua.ls Logo

Akai MPK 25 - Page 17

Akai MPK 25
35 pages
Print Icon
To Next Page IconTo Next Page
To Next Page IconTo Next Page
To Previous Page IconTo Previous Page
To Previous Page IconTo Previous Page
Loading...
SHEET: OF 6
9-79-0505-E-0
9-40-0505-E
AD25FPE01A.sch
1/6/2009M. Stith
AKAI
4
REV:
SIZE:FILENAME:
ASSY NUMBER:
PART NUMBER:
TITL E:
DRAWN:
LTR
C
B
A
C
D
6 5 4 3 2 1
DATE:
D
B
A
RELEASED: DATED:
DATED:
ECO NO: APPROVED:
REVISION RECORD
SCALE:
COMPANY:
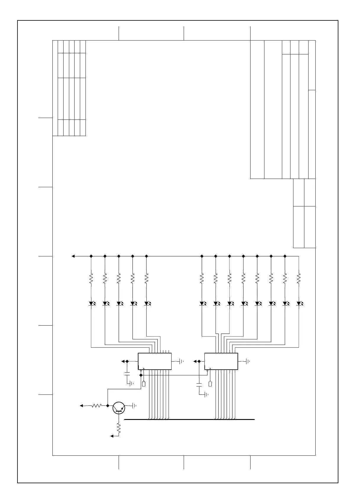
AD25 FRONT PANEL PCB
CK3
BANK A
CK1
CK2
CK4
BANK B
TIME DIVISION
LEDS
INDICATOR LEDS ARE T1 CASE DIFFUSED, BUTTON LEDS ARE 2MMx3MM DIFFUSED
BACKLIT BUTTON LEDS SET FOR 16mA
INDICATOR LEDS SET FOR 6mA
ARP LED
LATCH LED
NOTE REPEAT
N/C
N/C
N/C
B
Copyright (c) 2008 Akai Professional
TAP TEMPO
FULL LEVEL
12 LEVEL
LED7
YEL
LED2
YEL
1
OE
2
D0
3
D1
4
D2
5
D3
6
D4
7
D5
8
D6
9
D7
10
GND
11
CLK
12
Q7
13
Q6
14
Q5
15
Q4
16
Q3
17
Q2
18
Q1
19
Q0
20
VCC
U2
SN74AC574PW
1
O E
2
D 0
3
D 1
4
D 2
5
D 3
6
D 4
7
D 5
8
D 6
9
D 7
1 0
G N D
1 1
C L K
1 2
Q 7
1 3
Q 6
1 4
Q 5
1 5
Q 4
1 6
Q 3
1 7
Q 2
1 8
Q 1
1 9
Q 0
2 0
V C C
U 4
SN74AC574PW
C49 0.1uF
C10 0.1uF
R30-A 68 ohm
R30-B 68 ohm
R30-C 68 ohm
R30-D 68 ohm
R33 68 ohm
R15 220 ohm
R16 220 ohm
LED6
YEL
LED8
YEL
LED9
YEL
LED10
YEL
LED3
GREEN
LED12
YEL
R39 220 ohm
R40 220 ohm
LED13
YEL
LED11
YEL
R36 220 ohm
R32 68 ohm
R31 68 ohm
R20 220 ohm
LED1
YEL
LED4
YEL
LED5
YEL
Q4
MBT4401
R17 10K
R19 10K
+ 3 V 3
+ 3 V 3
DATA[0:7]
+ 3 V 3
D A T A 0
D A T A 1
D A T A 2
D A T A 3
D A T A 4
D A T A 5
D A T A 6
L E D _ L A T C H 1
D A T A 7
D A T A 0
D A T A 1
D A T A 2
D A T A 3
D A T A 4
D A T A 5
D A T A 6
D A T A 7
L E D _ L A T C H 2
+ 3 V 3_FULL
+3V3