EasyManua.ls Logo

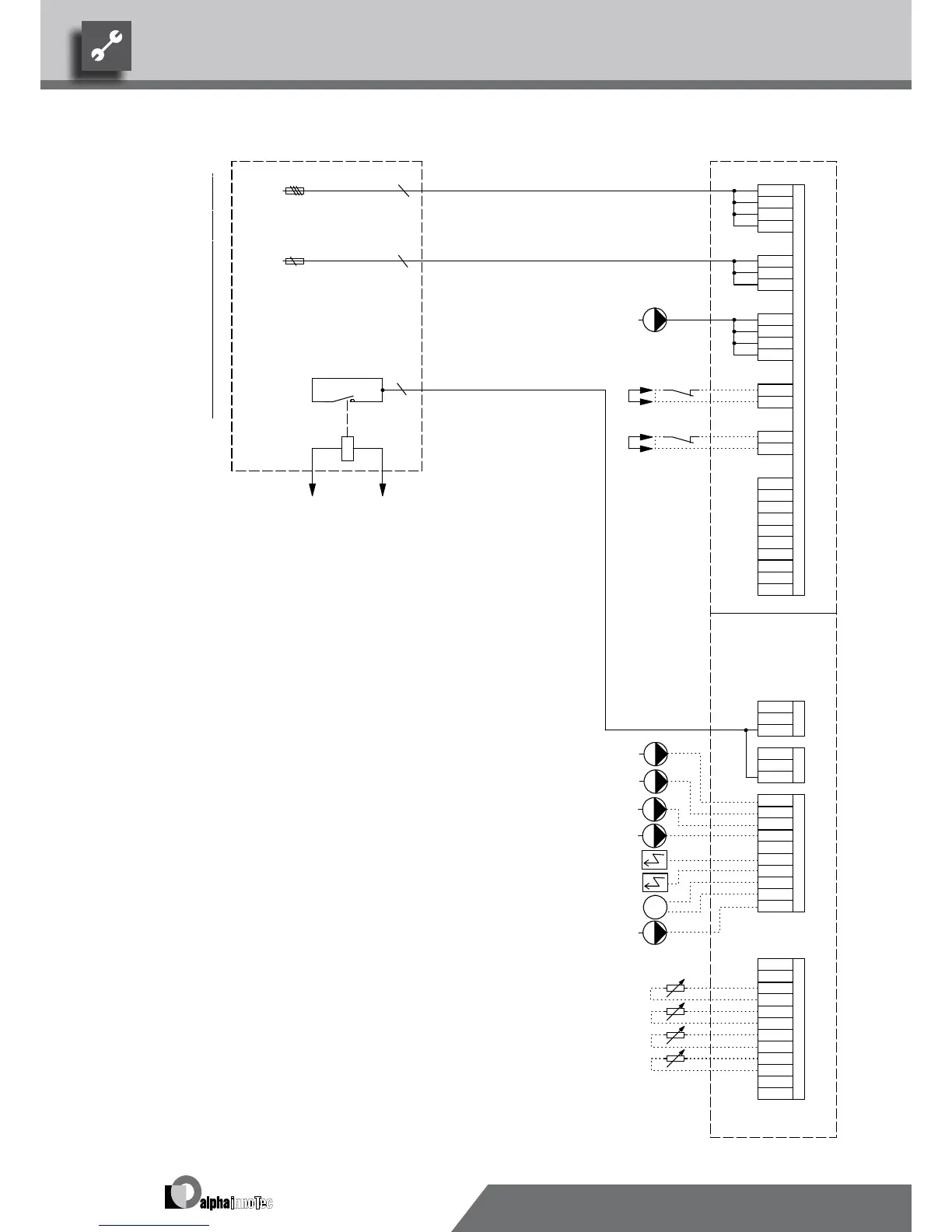
Alpha-InnoTec SWP820 - Terminal Diagram

Alpha-InnoTec SWP820
68 pages
Print Icon
To Next Page IconTo Next Page
To Next Page IconTo Next Page
To Previous Page IconTo Previous Page
To Previous Page IconTo Previous Page
Loading...
50
-F10 -F12
A1
A2
M
N
ZIP
BOSUP
-X2
RFV
-X3
MIS
TA
External flow rate switch; bridge if no switch can be connected
N
BOSUP
DFS
N
BUP
8
MOT
X7:9,10
Energy supplier contact; closed on release; bridge if no blocking interval
7
MA1
A3
RFV
HUP
PE
Sensor mixing circuit 1
N
PE
TB1
N
2
GND
GND
X7:L,N,PE
ZUP
1~N/PE/230V/50Hz
MZ1
Power supply, controller 230V
Well / brine pump
PE
PE
HUP
PE
PE
-X7
TB1
Well / brine pump
No function
L2
Auxiliary circulation pump
TA
L1
3-pol. Cut out compressor; Attention: Right-hand rot. field is mandatory!
Control signal of additional heat generator 2 (alternative is general malfunction)
External sensor
F12
A1
F10
ZW2/SST
PE
HUP
Name
L1
A2
L1
A3
VBO
A1
Cut out controller unit
ZUP
4
ZW2/SST
Terminal strip in switchbox of heat pump; N/PE distribution for external 230V units
SWP / WWP
BUP
UK831140
BOSUP
Terminals in heat pump switchbox
-X0 -X4
TB1
FP1
4
Terminals
GND
Controller board; Attention: I-max = 6A/230VAC
X7:L1,L2,L3,PE
ZW1
3
FP1
RFV
MZ1/MIS
EVU
A2
TBW
X7
ZW1
BUP
Connection of external motor protection; bridge if not external motor protection can be connectedMOT
Circulation pumpZIP
ZW2
ZIP
9
10
L1
DFS
6
L3
PE
GND
Information on fuses can be found in the technical data
X7:7,8
Power supply, output, compressor; 3x400V; Important: Clockwise rotary field is absolutely necessary!
Charge/discharge/cooling mixer 1 closed
TRL
EVU
EVU
ASD
L1
Legend:
Hot water gauge/thermostat
Heating circuit circulating pump
TBW
MA1/MIS Charge/discharge/cooling mixer 1 open
TBW
Accessories: Remote control
TA
Control signal of additional heat generator 1
B10 A
Sub-distribution unit internal installation
3~PE/400V/50Hz
VBO
Terminal strips on controller board (see sticker)
Hot water circulating pump/switching valve
PEX
Function
5
GND
ZW1
TRL
X0-X4
ZUP
FP1
External return sensor
Pump for mixing circuit 1
MOT
N
PEX
GND
01.02.2007Achim Pfleger
1 2 3 4 5 6 7 8 9 10 11 12 13 14 15 16
Terminal diagram SWP / WWP
1/1
1 2 3 4 5 6 7 8 9 10 11 12 13 14 15 16
1
29.04.2008
Bächmann
0.0
ÄM
Index:
Version
Blatt-Nr.
Bl von AnzNorm
Urspr.
Änderung Datum
Zustand
Bearb.
Gepr.
Name
Ers. für
ANr.
Projekt:
Kunde:
Datum
Ers. durch
Ort
Anlage
We reserve the right to make technical changes.
UK830509/200114 © Alpha-InnoTec GmbH
Terminal Diagram

Table of Contents

Related product manuals