EasyManua.ls Logo

Alpine CDA-7894RB - Wiring Connection Diagram

Alpine CDA-7894RB
44 pages
Print Icon
To Next Page IconTo Next Page
To Next Page IconTo Next Page
To Previous Page IconTo Previous Page
To Previous Page IconTo Previous Page
Loading...
38-EN
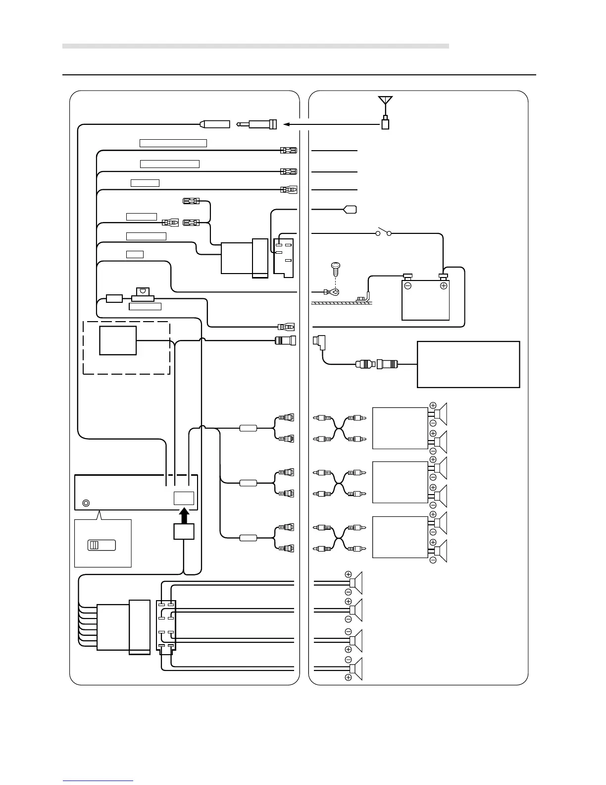
Installation and Connections
Connection
Ai-NET
NORM EQ/DIV
/
,
+
-
:
(
&
%
$
#
"
!
9
6
5
4
3
1
2
7
)
8
~
;
?
?
>
<
?
=
.
ISO Antenna Plug
Antenna
To vehicle phone
To amplifier or equalizer
To power antenna
Battery
To the instrument cluster
illumination lead
Rear Left
Front Left
Front Right
Rear Right
Speakers
Amplifier
Amplifier
Speakers
Front
Rear
CD Changer
(Ai-NET)
(Sold Separately)
Ignition Key
Amplifier
Subwoofers
ISO Antenna Convertor Plug
choke
coil
CDA-7894RB only
(Pink/Black) AUDIO INTERRUPT IN
(Blue/White) REMOTE TURN-ON
(Red) IGNITION
(Black) GND
(Blue) POWER ANT
(Yellow) BATTERY
(Orange) DIMMER
(Green)
(Green/Black)
(White)
(White/Black)
(Gray/Black)
(Gray)
(Violet/Black)
(Violet)

Table of Contents

Related product manuals