EasyManua.ls Logo

Alpine CDM-9803R - Page 9

Alpine CDM-9803R
48 pages
Print Icon
To Next Page IconTo Next Page
To Next Page IconTo Next Page
To Previous Page IconTo Previous Page
To Previous Page IconTo Previous Page
Loading...
“UOWLUOD
|
SIOUIO
‘AIUQ
ISPOW
WHEO8E-WCD
404
:
L$
‘AUC
19POW
HEORE-NO
JOJ
:
b#:
ALON
XIMLVW
Ay
(8x
‘Bes
1)
Aeidsiq
a1
,ANOwS
Joyoauu0D
LNOWJ
1S‘
L#
JOMOd
Mvangvad
Sn
IW
L$'L#
Uva
Ol-dAMOd
was
Feo
.
INV'd
mie
130
30V
90v
iva
wassna
13a
Liva
15S3y
WALSAS
bS‘L#
|
SN
IW
YSAING
AAW/d91
a+
OAYAS
AL
€+y4Nnl
YsAINd
DP23S2BO
yun
seuny
Z
'IOA
|
sseq/os]
le!
b1OA
|
Joyajes
|
TOA-3
ce
NF-SN¢
UW
wv
W4
LNV
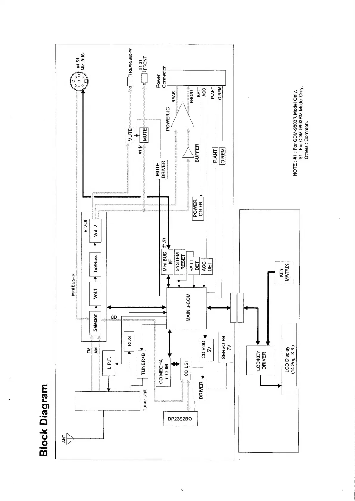
weibeig
yIo0/q

Related product manuals