EasyManua.ls Logo

Alpine CDM-9821 - Wiring Diagram; System Connections Overview

Alpine CDM-9821
22 pages
Print Icon
To Next Page IconTo Next Page
To Next Page IconTo Next Page
To Previous Page IconTo Previous Page
To Previous Page IconTo Previous Page
Loading...
16-EN
o
o
y
t
r
e
w
q
p
9
6
5
4
3
2
7
u
i
;
8
1
a
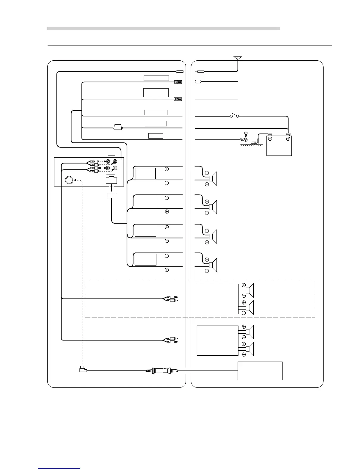
Installation and Connections
Connections
Antenna
To power antenna
To amplifier or equalizer
Ignition Key
Battery
Front right
Rear right
Speakers
Rear left
Front left
Speakers
Amplifier
Amplifier
CD Changer
(Sold Separately)
Rear or Subwoofers
Front Left
Front Right
(CDM-9823 only)
When Subwoofer is set to OFF: Output is from Rear speakers.
When Subwoofer is set to ON: Output is from Subwoofer.
For details on how to set the Subwoofer to ON/OFF, see Subwoofer On and Off on page 4.
Blue
Blue/White
REMOTE
TURN-ON
Red
IGNITION
Yellow
BATTERY
Gray
Gray/
Black
Violet
Violet/
Black
Black
GND
Green
Green/
Black
White
White/
Black
SPEAKER
RIGHT
FRONT
SPEAKER
RIGHT
REAR
SPEAKER
LEFT
REAR
SPEAKER
LEFT
FRONT
POWER ANT
6/16-17_CDM-9821(EN) 03.7.31, 11:27 AM16

Related product manuals