EasyManua.ls Logo

Alpine iLX-F511 - Connection 2

Alpine iLX-F511
92 pages
Print Icon
To Next Page IconTo Next Page
To Next Page IconTo Next Page
To Previous Page IconTo Previous Page
To Previous Page IconTo Previous Page
Loading...
83-EN
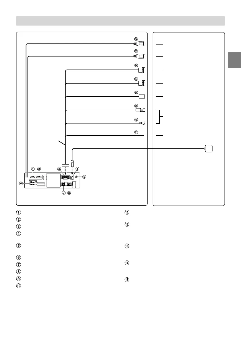
Connection 2
To USB flash drive, iPhone or
Android smartphone.
To iPhone or Android smartphone
(For charging only).
To Rear camera
To Front or Side camera
To iDataLink module
To Dash Cam
GPS Antenna (Included)
USB cable 2.4A (Black)
USB cable 1.5A (Gray)
REAR CAMERA
FRONT CAMERA
IDATALINK I/F
LIN
DRIVE RECORDER IN
CAMERA cable
To the vehicle speed pulse line
SPEED SENSOR
(Green/White)
HDMI Input Connector
HDMI Output Connector
CAMERA Connector
GPS Antenna Receptacle
Connect to GPS antenna (Included).
AUX Input Connector
Input lead for AUX audio signal.
Power Supply Connector
PRE OUT Connector
REM Connector
Radio Antenna Receptacle
SiriusXM Tuner Input Connector
To SiriusXM Tuner (sold separately).
For more information on how to install the SiriusXM
Connect Vehicle tuner, consult the installation guide
included with the tuner.
MIC Input Connector
To microphone (included).
Steering Remote Control Interface Connector
To steering remote control interface.
For details about connections, consult your nearest
Alpine dealer.
HDMI-REM-OUT Lead (Brown)
Connect this lead to the remote input lead of your HDMI
Selector Interface.
AUX-REM-OUT Lead (Gray)
Connect this lead to the remote input lead of your AUX
device.
Subwoofer RCA Connectors
RED is right and WHITE is left.

Table of Contents

Other manuals for Alpine iLX-F511

Related product manuals