EasyManua.ls Logo

Alpine IVA-D300 - Page 77

Alpine IVA-D300
82 pages
Print Icon
To Next Page IconTo Next Page
To Next Page IconTo Next Page
To Previous Page IconTo Previous Page
To Previous Page IconTo Previous Page
Loading...
75-EN
DISPLAY OUT
NAVIGATION IN
REMOTE IN/ OUT
PRE IN/OUT
Ai-NET
FRONT
L
R
SUBW.
REAR
POWER SUPPLY
AUX OUT
AUX IN
VIDEO
AUDIO
R
L
RADIO ANTENNA IN
CAMERA IN
AV.SELECTOR
EXT.OUT
NORM
EQ/DIV
1
2
4
4
4
9
"
!
!
8
4
7
6
7
5
3
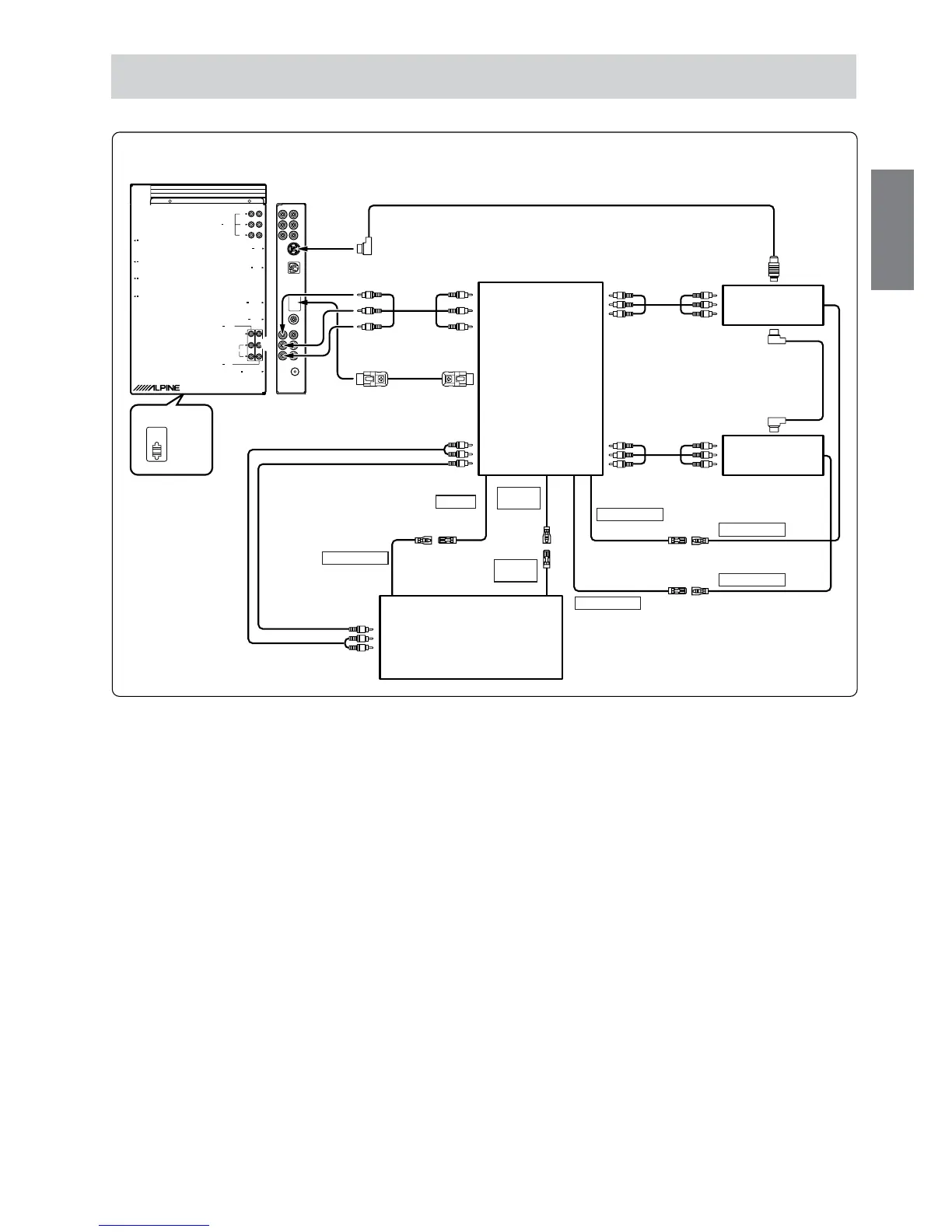
Connect an expansion box (VPE-S431), DVD Player, DVD Changer or the Touch Panel-compatible
Monitor.
1 System Switch
When connecting an equalizer or divider using Ai-NET
feature, place this switch in the EQ/DIV position. When no
device is connected, leave the switch in the NORM
position.
Be sure to turn the power off to the unit before changing the switch
position.
2 To AV Selector Terminal
3 AUX Video/Audio Output Terminal
4 RCA Extension Cable (Sold separately)
If the expansion box (VPE-S431) is connected to either a DVD
video player or DVD changer, connect this to AUX IN 1. If this is
connected to AUX IN 2, remote control operation will not be
possible. If both are to be connected, connect the DVD video
player to AUX IN 1, and the DVD changer to AUX IN 2.
5 AV Selector Cable (Included with VPE-S431)
6 Monitor Control Lead (White/Pink)
Connect this to the Monitor Control Lead of the touch
panel-compatible rear monitor.
7 Remote Control Output Lead (White/Brown)
Connect this lead to the remote control input lead. This
lead outputs the controlling signals from the remote
control.
8 Ai-NET Cable (Included with DVD video player)
9 Ai-NET Cable (Included with DVD changer)
IVA-D300
Tuner BOX
To AUX Input (AUX IN 3)
Terminals
To AUX Input (AUX IN 1)
Terminals
To AUX Input
(AUX IN 2)
Terminals
(White/Brown)
(White/Pink)
To Video Input
Terminals
To Audio Input
Terminals
(White/Pink)
To AUX Output Terminals
M.CONT
EXPANSION BOX
(VPE-S431)
(Sold separately)
DVD PLAYER
(Sold separately)
DVD CHANGER
(Sold separately)
TOUCH PANEL COMPATIBLE
REAR MONITOR
(Sold separately)
(AUX2)
(White/Brown)
(AUX1)
(White/Brown)
REMOTE IN
REMOTE IN
REMOTE OUT
(AUX1)
(White/Brown)
REMOTE OUT
(AUX2)
(White/Brown)
REMOTE
IN
REMOTE
OUT
(White/Brown)
! To Ai-NET Connector (Black)
" To Ai-NET Connector (Gray)
M.CONT

Table of Contents

Related product manuals