EasyManua.ls Logo

Alpine IVA-W502E - Connections

Alpine IVA-W502E
81 pages
Print Icon
To Next Page IconTo Next Page
To Next Page IconTo Next Page
To Previous Page IconTo Previous Page
To Previous Page IconTo Previous Page
Loading...
75-EN
01GB07IVA-W502E.fm
ALPINE IVA-W502E 68-12118Z56-A (EN)
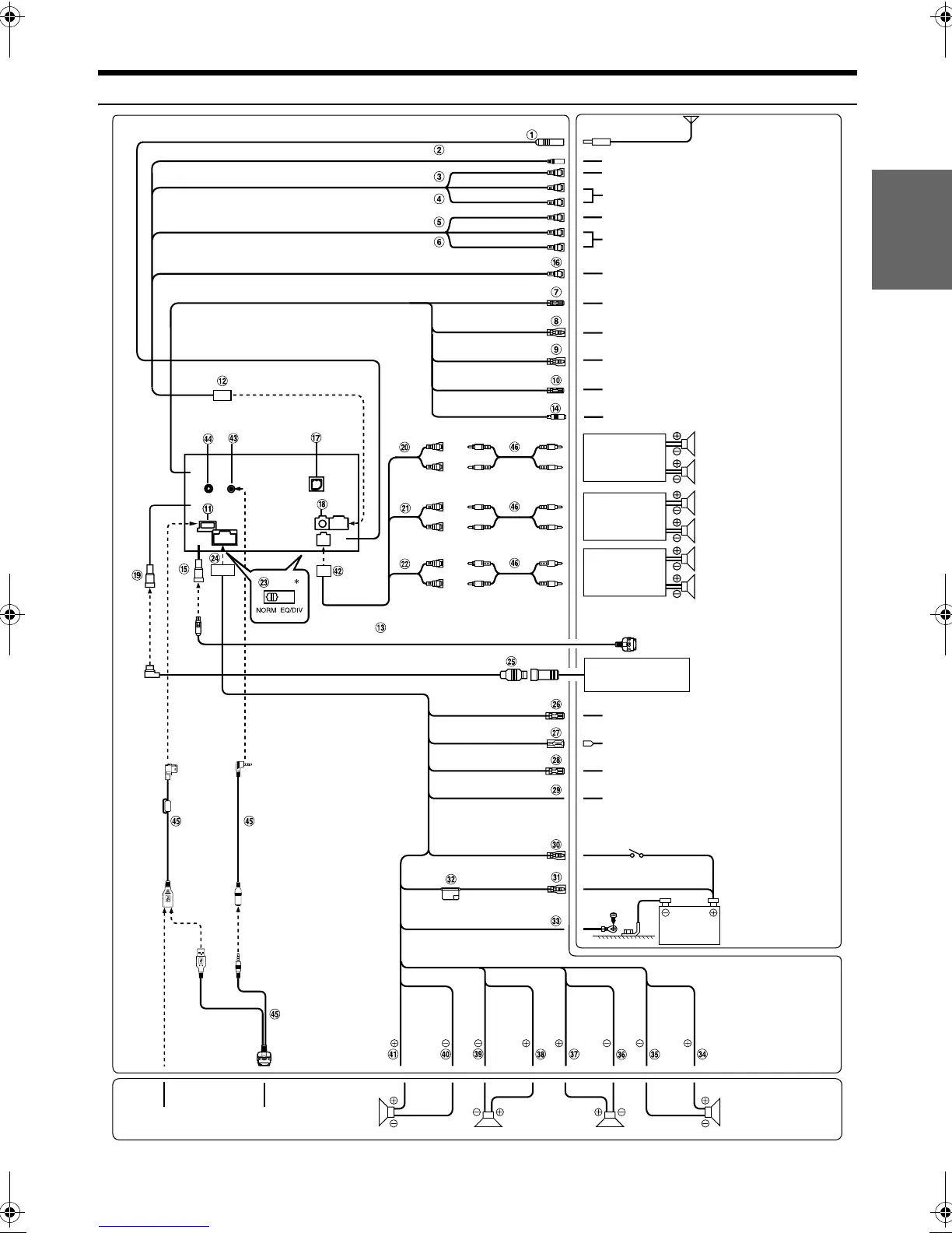
Connections
Set the system switch to “NORM” when only a changer is connected (when the Ai-NET compatible equalizer is not used). When the IMPRINT
audio processor is connected, set to EQ/DIV position.
* The two system switches are located on the bottom of the unit.
or
CD Changer
(Sold Separately)
To remote output lead
To plus side of the back
lamp signal lead of the car
(Yellow)
(White/Brown)
(Orange/White)
(White/Pink)
(Blue/White)
(Blue)
(Pink/Black)
(Yellow/Blue)
(Yellow)
(Black)
SPEAKER
LEFT
FRONT
(White/
Black)
SPEAKER
LEFT
REAR
(Green)
SPEAKER
RIGHT
REAR
(Violet/
Black)
SPEAKER
RIGHT
FRONT
(Grey)
To amplifier or
equalizer
Front left
Rear left
Rear right
Front right
CAMERA IN
REMOTE IN
REVERSE
M.CONT
REMOTE TURN-ON
POWER ANT
AUDIO INTERRUPT IN
PARKING BRAKE
BATTERY
GND
Antenna
(White)
(Green/
Black)
(Violet)
(Grey/
Black)
ACC
(Red)
To remote input lead
To power antenna
To vehicle phone
To the parking brake
signal lead
Battery
Speakers
Ignition key
(Yellow)
(Red)
(White)
(Yellow)
(Red)
(White)
To iPod
Amplifier
Amplifier
Amplifier
Rear Left
Rear Right
Front Left
Front Right
Subwoofers
To monitor control lead
To Audio Input terminals (R, L)
To Audio Output terminals (R, L)
To Video Input terminal
To Video Output terminal
To iPod
compatible video
To USB memory/
Portable audio player
To steering remote control
interface box
To S Video Output terminal
To back-up camera
(White/Brown)
REMOTE OUT
01GB00IVA-W502E.book Page 75 Wednesday, February 20, 2008 4:12 PM

Table of Contents

Related product manuals