EasyManua.ls Logo

Alpine X008U - List of Language Codes

Alpine X008U
123 pages
Print Icon
To Next Page IconTo Next Page
To Next Page IconTo Next Page
To Previous Page IconTo Previous Page
To Previous Page IconTo Previous Page
Loading...
120-EN
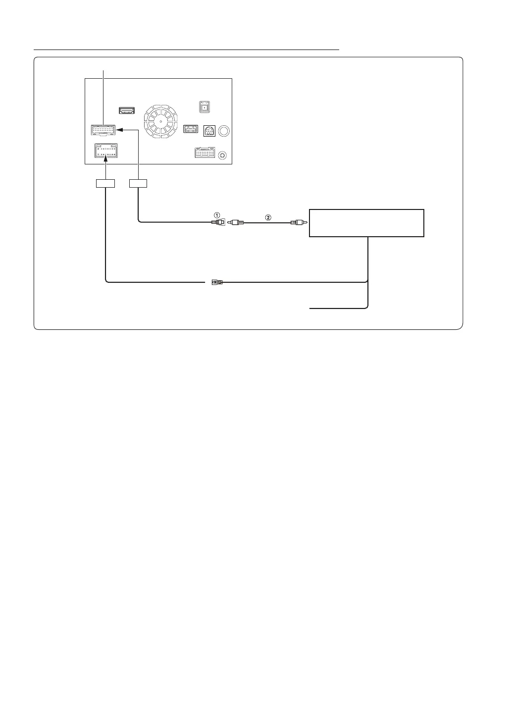
Connection of cameras (HCE-C212F + HCE-C210RD or HCE-C200F + HCE-C200R)
1 CAMERA Input RCA Connector
2 RCA Extension Cable (sold separately)
When the screen switches from the front view camera image to the Navigation screen, the location of your vehicle may not be displayed correctly.
It’s better to connect the AUX Camera’s power cable to ACC. Otherwise the (AUX) camera’s image will not be displayed by touching (AUX)
camera button on My Favorite screen.(page 20)
CAMERA/W.REMOTE Connector
REVERSE
To plus side of the back lamp
signal lead of the car.
Control Unit
To Video Output Terminal
(Orange/White)
Camera Control Lead
(Orange/Black)
CAMERA 2

Table of Contents

Related product manuals