EasyManua.ls Logo

Alpine X800D - CONNECTION OF AN EXTERNAL AMPLIFIER

Alpine X800D
116 pages
Print Icon
To Next Page IconTo Next Page
To Next Page IconTo Next Page
To Previous Page IconTo Previous Page
To Previous Page IconTo Previous Page
Loading...
113-ES
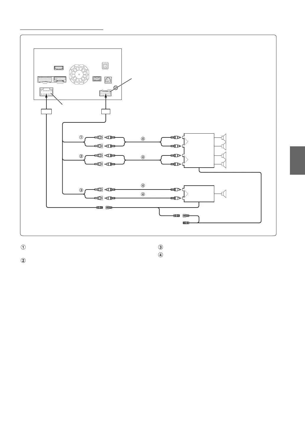
Conexión de un amplificador externo
Conectores RCA de salida delanteros
ROJO (derecha) y BLANCO (izquierda).
Conectores RCA de salida traseros
ROJO (derecha) y BLANCO (izquierda).
Conector RCA del subwoofer
Prolongador eléctrico RCA (se vende por separado)
Conector AUX/PRE OUT
Conector de alimentación
de energía
(Rojo)
(Blanco)
Amplificador 4 ch (vendido por separado)
Entrada
Entrada
Altavoz frontal
Altavoz trasero
REMOTE TURN-ON
(Azul/Blanco)
Amplificador para subwoofer
(vendido por separado)
Entrada
Subwoofer
(Rojo)
(Blanco)
REMOTE ON
(Azul/Blanco)
REMOTE ON
(Azul/Blanco)
(Rojo)
(Blanco)

Table of Contents

Other manuals for Alpine X800D

Related product manuals