EasyManua.ls Logo

AMAV MACRO80P - REAR PANEL CONTROLS AND CONNECTORS; MASTER LEVEL CONTROL; SATELLITE LEVEL CONTROL; INPUT TERMINALS

Default Icon
13 pages
Print Icon
To Next Page IconTo Next Page
To Next Page IconTo Next Page
To Previous Page IconTo Previous Page
To Previous Page IconTo Previous Page
Loading...
REAR PANEL
PAGE 4 MICRO20/MACRO80P INSTALLATION & OPERATION MANUAL
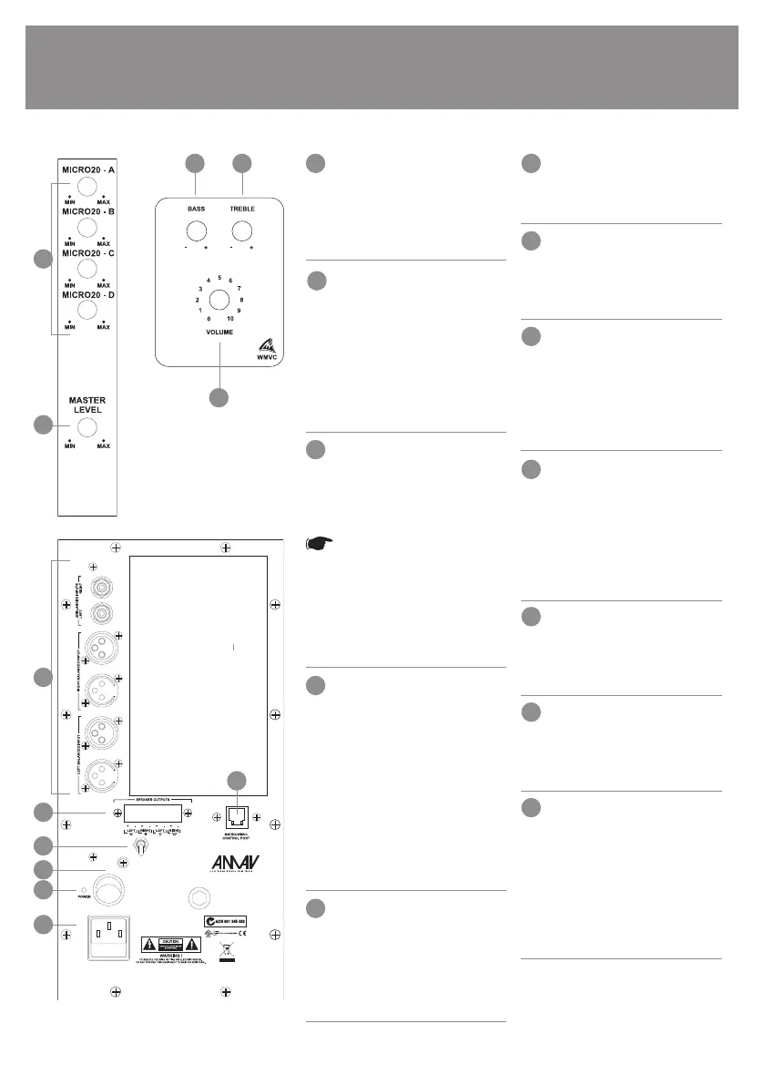
MASTER LEVEL CONTROL
This control will set the output
volume for all speakers, including the
level of the sub and the level of all
satellite speakers.
SATELLITE LEVEL CONTROL
This control will set the output volume
for the satellite speakers. There is
a separate level control for each
satellite output (A, B, C and D) allowing
individual level adjustment for each
speaker, within the overall volume
level set by the Master level control.
INPUT
The MACRO80P can accept both
balanced and unbalanced stereo line
level inputs.
NOTE: The sub is fed with a
mono summed signal from both
the left and right inputs. The
left signal feeds the A and C
satellite speaker outputs, whilst
the right signal feeds the B and
D satellite speaker outputs.
STEREO/MONO SWITCH
This switch can be used to defeat
the stereo capabilities of the speaker
system. When set to “STEREO”, the
left signal will feed the Sub A and C
speakers whilst the right signal will
feed the Sub B and D speakers. When
set to “MONO”
,
both the left and right
signals are mono summed internally
,
allowing signal on either the left or
right inputs to feed all speakers.
SPEAKER OUTPUTS
These outputs are used to connect
the MICRO20 satellite speakers. This
signal is electronically high pass fi l-
tered at 80Hz. There are four satellite
speaker outputs.
POWER SWITCH
This switches the mains power “on”
for the internal amplifi
er
POWER
INDICA
TOR
This LED illuminates to indicator that
power is available and the Macro80P
is powered on
POWER INLET
Standard IEC 230V/10A mains
connection. The Macro80P draws a
maximum current of 1.2 amps. Only
a 250V/2A slow blow fuse should
be used.
WMVC CONTROL PORT
Standard RJ45 connector for the
WMVC remote wall mount volume
controller. Connection between the
MACRO80P and WMVC is via a
standard RJ45 CAT5 cable (straight
through, pin to pin).
BASS
CONTROL
This is a shelf EQ that will cut or
boost the bass frequencies by up to
+/-10dB. This low shelf set to 100Hz.
TREBLE CONTROL
This is a shelf EQ that will cut or
boost the treble frequencies by up to
+/-10dB. This high shelf set to 10kHz.
VOLUME
CONTROL
This control will set the output
volume for the speaker system,
affecting both sub and satellite
speaker level. This level control
is effected by the SATELLITE LEVEL
CONTROL (2) and MASTER LEVEL
CONTROL (1) on the MACRO80P
.
1
4
2
3
5
6
7
8
9
10
11
12
2
1
5
3
4
6
7
8
9
10 11
12

Related product manuals