EasyManua.ls Logo

AMSTRAD TS80 - Page 11

Default Icon
24 pages
Print Icon
To Next Page IconTo Next Page
To Next Page IconTo Next Page
To Previous Page IconTo Previous Page
To Previous Page IconTo Previous Page
Loading...
CARTRIDGE
OUTPUTS
R
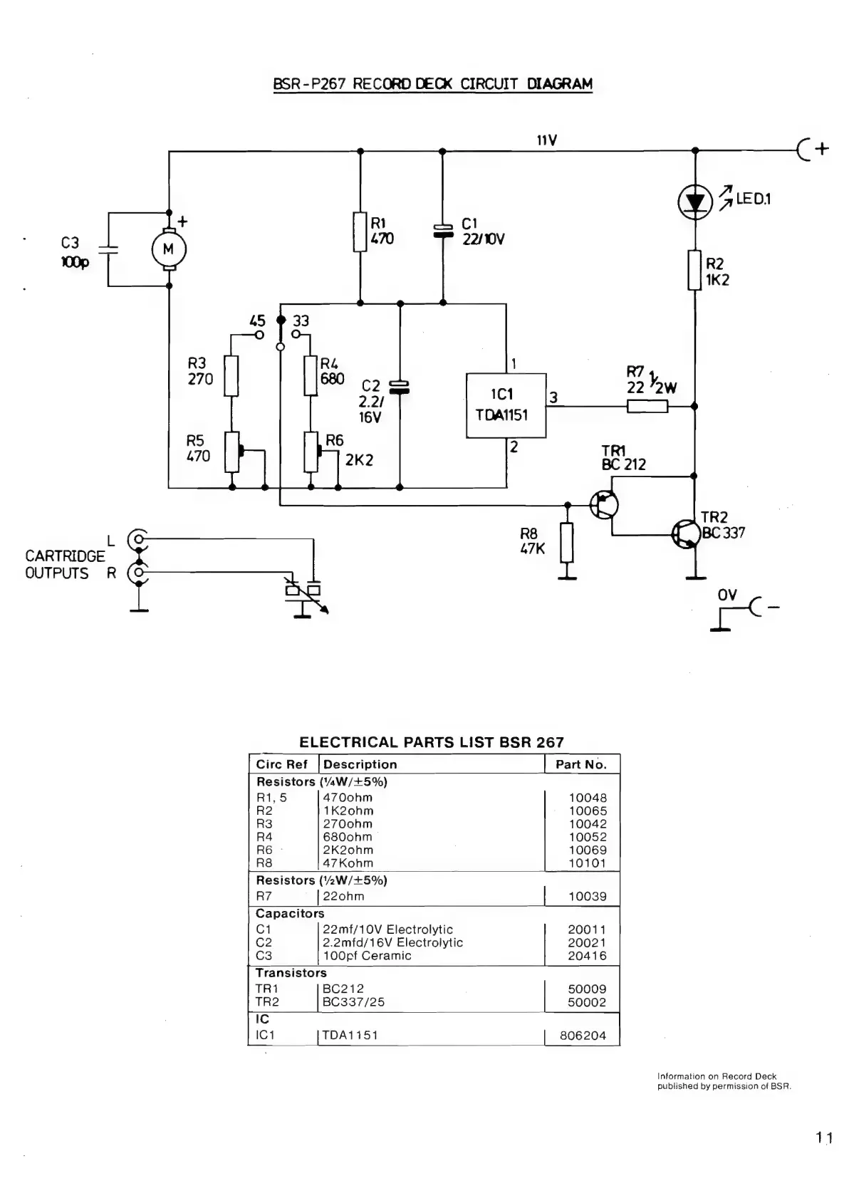
BSR
-P267
RECORD
DECK
CIRCUIT
DIAGRAM
1V
ELECTRICAL
PARTS
LIST
BSR
267
Resistors
(¥4aW/+5%)
R1,5
4700hm
R2
1K20hm
R3
2700hm
R4
6800hm
|
R6
-
2K2ohm
R8
47Kohm
Resistors
(%2W/+5%)
R7
|
22ohm
Capacitors
C1
22mt/10V
Electrolytic
G2
2.2mfd/16V
Electrolytic
C3
100prf
Ceramic
Transistors
TR
BC212
BC337/25
806204
IC1
TDA1151
Information
on
Record
Deck
published
by
permission
of
BSR.
1

Related product manuals