EasyManua.ls Logo

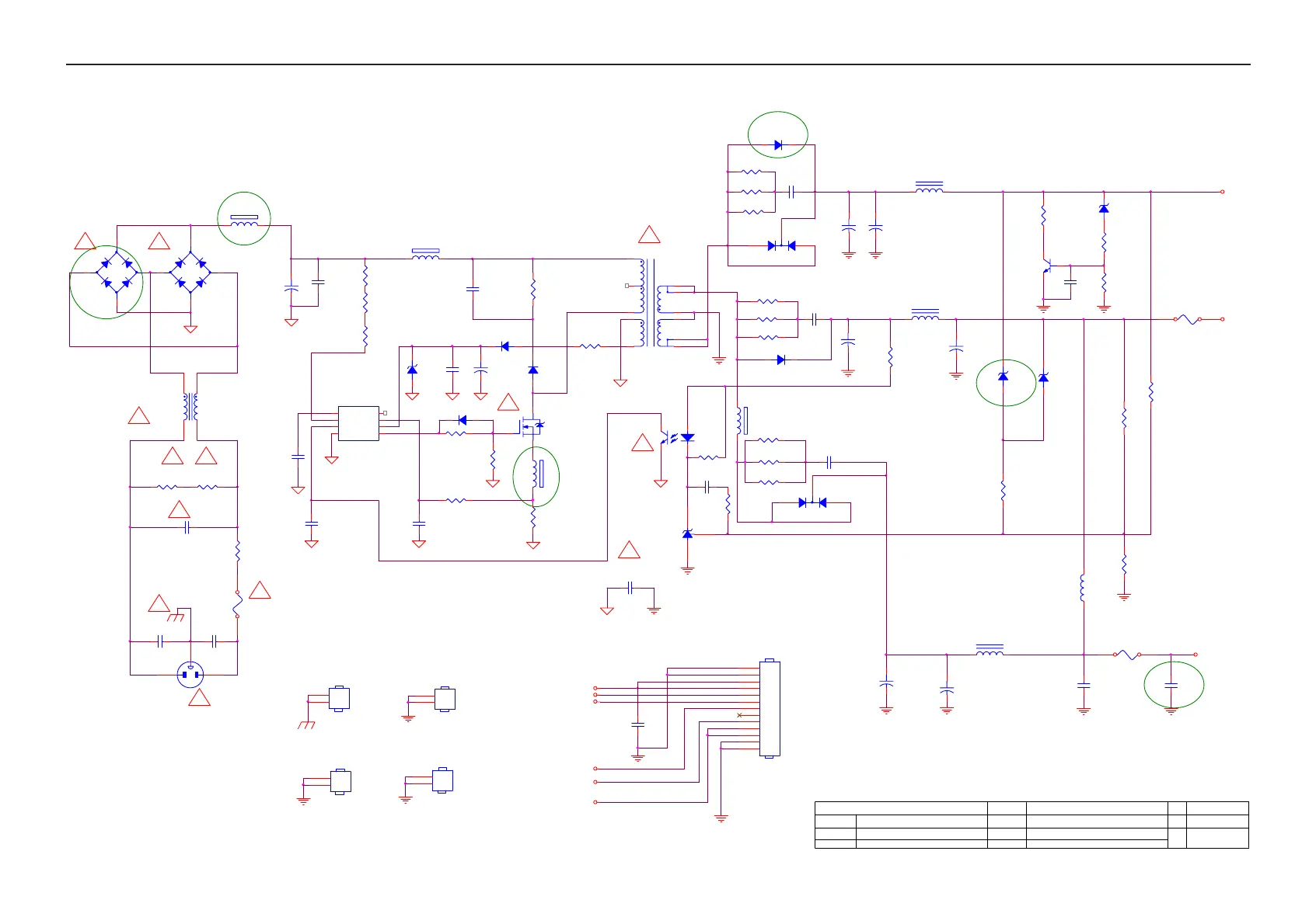
AOC 2230FH - Power Board

AOC 2230FH
60 pages
Print Icon
To Next Page IconTo Next Page
To Next Page IconTo Next Page
To Previous Page IconTo Previous Page
To Previous Page IconTo Previous Page
Loading...
22" LCD Color Monitor AOC 2230FH
26
6.2 Power Board
R961 100 OHM 1/4W
C900
3300pF 250V
Q901
STP9NK65ZFP
2
1
3
R902
1M 1/4W
R949
100 OHM 1/4W
R950
100 OHM 1/4W
+
C905
120uF/450V
R927
2.43K OHM 1% 1/10W
C940
0.1uF
ZD921
RLZ20B
1 2
!
!
D906
FCH10A15
1
2
3
FB903
BEAD
12
+5V
C903
0.47uF/275V
ZD906
NC/RLZ22B
-
+
BD901
NC/GBU408
2
1
3
4
FB902
80OHM
1 2
C930
0.1uF
L905
HS4
Heat-sink(Q90G6263-6)
1
2
C907
0.1uF
C924
0.1uF
L906
JUMPER
F902
FUSE
C931
0.1uF
HS2
EMI shield (NC/H85G0002-1)
1
2
1206 0 ohm
PWPC8C42MQD2 A
Custom
24Monday, March 03, 2008
715G2824-D-2
ODM MODEL
2.POWER
G2824-G-2-X-4-080303
OEM MODEL Size
Rev
Date
Sheet
of
TPV MODEL
PCB NAME
称爹
T P V ( Top Victory Electronics Co . , Ltd. )
Key Component
R925
1K 1/8W
C932
0.001uF
Q903
PMBS3904
D900
FR107
D903 LL4148
R905
300K OHM 1/4W
ZD902
RLZ18B
!
DIM
C935
0.001uF
C912
0.001uF
R926
1K 1/10W 1%
JUMP
R942
1K 1/10W 1%
+
C908
22uF/50V
HS5
Heat-sink(Q90G6263-6)
1
2
-
+
BD901A
2KBP08M
2
1
3
4
FB901
BEAD
12
+
C918
680uF25V
R962 100 OHM 1/4W
F901
FUSE
C902
1000PF/250VAC
JUMP
IC903
PC123X2YFZOF
12
43
R906
300K OHM 1/4W
C906
1500pF2KV
C928
1000pF
!
+
C916
1000uF/16V
U901
LD7552DPS
1
2
3
4 5
6
7
8
GND
COMP
VCC
RT NC
CS
VCC
OUT
R903
100KOHM +-5% 2WS
+5V1
C938
NC/1500pF2KV
R930
2.43K OHM 1% 1/10W
FB904
BEAD
1 2
3.5A(USB&AUDIO)
!
C909
470pF/25V
D909
NC/31DQ10FC
C901
1000PF/250VAC
R914
0.39 OHM 2W
R951
100 OHM 1/4W
!
VOL
ZD922
RLZ5.6B
1 2
F903
FUSE
1.5A(main PCB )
R920
100 OHM 1/4W
R940
NC
R938
10K 1/8W
D908
MBRF2060CT
1
2
3
!
L904
R909
5.1 OHM 1/4W
NR901
NTCR
ON/OFF
!
!
R918
100 OHM 1/4W
L901
1
4
2
3
+
C917
680uF25V
R904
300K OHM 1/4W
R919
100 OHM 1/4W
D901
FR103
R935 100 OHM 1/4W
D907
31DQ06FC3
!
+5V
C929
0.001uF
R912
220 OHM 1/4W
+
C934
1000uF/16V
T901
POWER X'FMR
1
3
4
5
6
7
8
9
10
11
12
R924
150R 1/8W
+
C939
1000uF25V
R946
150 OHM 2W
!
+16V
L903
!
+5V1
C910
0.047uF
CN902
CONN
1
2
3
4
5
6
7
8
9
10
11
12
13
R910
10R 1/4W
CN901
SOCKET
12
3
+
C915
470uF16V
!
HS3
Heat-sink(Q90G6263-6)
1
2
MUTE
R939
1K 1/8W
R901
1M 1/4W
IC904
KIA431A-AT/P
2A(INVERTER)
R943
470R 1/8W

Related product manuals