EasyManua.ls Logo

AOC E2050SN - Page 35

AOC E2050SN
53 pages
Print Icon
To Next Page IconTo Next Page
To Next Page IconTo Next Page
To Previous Page IconTo Previous Page
To Previous Page IconTo Previous Page
Loading...
35
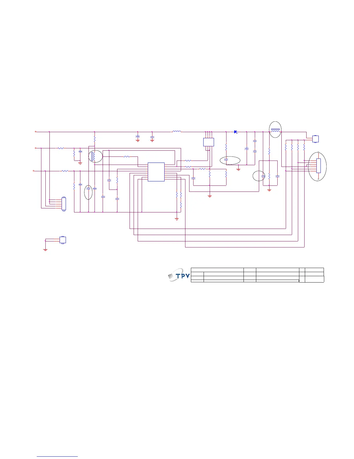
7. PCB Layout
7.1 Main Board
715G4737M02000004I

Related product manuals