EasyManua.ls Logo

Apple Mac mini - What to Do When You Have Finished Using Your Mac mini

Apple Mac mini
148 pages
Print Icon
To Next Page IconTo Next Page
To Next Page IconTo Next Page
To Previous Page IconTo Previous Page
To Previous Page IconTo Previous Page
Loading...
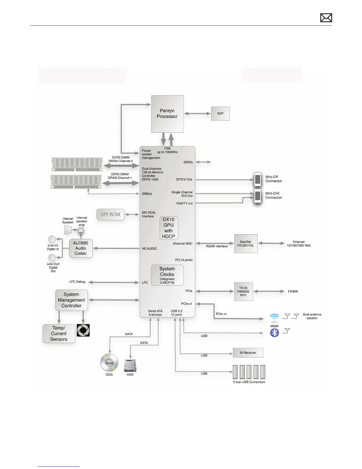
Mac mini (Late 2009) General Troubleshooting — Block Diagram 15
2009-11-03
Block Diagram
Refer to this diagram to see how modules are interrelated.

Other manuals for Apple Mac mini

Related product manuals