EasyManua.ls Logo

Argo FC22MHG - How to Replace PCB

Argo FC22MHG
53 pages
Print Icon
To Next Page IconTo Next Page
To Next Page IconTo Next Page
To Previous Page IconTo Previous Page
To Previous Page IconTo Previous Page
Loading...
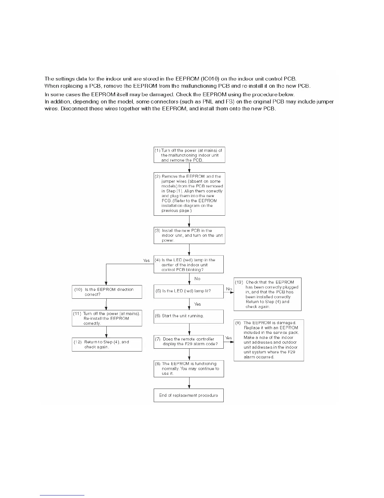
5-2 How to replace PCB
16

Related product manuals