EasyManua.ls Logo

ASCOM NUDL4S - System Overview

ASCOM NUDL4S
137 pages
Print Icon
To Next Page IconTo Next Page
To Next Page IconTo Next Page
To Previous Page IconTo Previous Page
To Previous Page IconTo Previous Page
Loading...
P/N PM000223A • Rev. 1 • ISS 9 August 2017 2
Installation Manual
NU-Series Hardware
Introduction
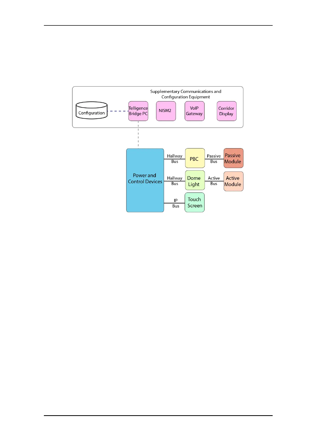
1.3 System Overview
The following is a system overview of the components for the control equipment, IP
devices, and room modules.
Figure 1 System Overview
Control Devices
Gateway II: The Gateway II (NGGTWY2-H) processes state changes in the system.
PoE Switch: A PoE switch provides power to system IP devices and is required to
implement the system LAN.
IP Devices
Touch Screen Display: Touch Screen Displays (NGTDSP and NGWDSP) are the primary
means for displaying events and audio communication between staff and patients or
other staff members. When patients place calls from their patient stations, the calls are
annunciated at the Touch Screen Display.
Hallway Devices
Dome Lights: Dome lights (NUDL-series) reside on the hallway bus and are installed
between the Gateway II and the room modules. Dome lights pass the room devices
state changes to the Gateway II for processing.
Passive Bus Concentrator: Passive Bus Concentrators (NUPBC) reside on the hallway
bus and are installed between the Gateway II and the passive room modules. NUPBCs
only support passive room modules and forwards state changes to the Gateway II for
processing.
Room Modules
Active Room Modules: Active room modules connect to dome lights via active room
buses. Active room modules provide inputs to the system, such as button presses,
contact closures from auxiliary devices, and functions on room displays. Some provide
visual and audible feedback and/or control auxiliary devices via relays. You can set up a
speech session to communicate with patients without having to enter the room.

Table of Contents

Related product manuals