EasyManua.ls Logo

Astral Pool Sel Clear E4 - 1- Recomendaciones; 2- Instalación del Vaso; 3- Conexiones Eléctricas

Default Icon
Print Icon
To Next Page IconTo Next Page
To Next Page IconTo Next Page
To Previous Page IconTo Previous Page
To Previous Page IconTo Previous Page
Loading...
ESPAÑOL
Electrolizadores E4 - Manual de instalación y utilización18
1 - Recomendaciones
Para el adecuado funcionamiento de su
electrolizador, respete los valores siguientes:
Índice de sal:
Recomendado 4,0 g/l
Mínimo 3.5 g/l
pH :
Recomendado de 7.0 à 7,4
TAC :
Recomendado entre 12 et 18 ° F
Estabilizante:
Recomendado 20 à 50 g/m
3
Temperatura del agua:
No hacerlo funcionar por debajo de 15 °C
Índice de cloro:
Entre 0,5 y 2,5 ppm
Conexión:
220 volts-50 / 60 Hz con servidumbre a la bomba
de filtración.
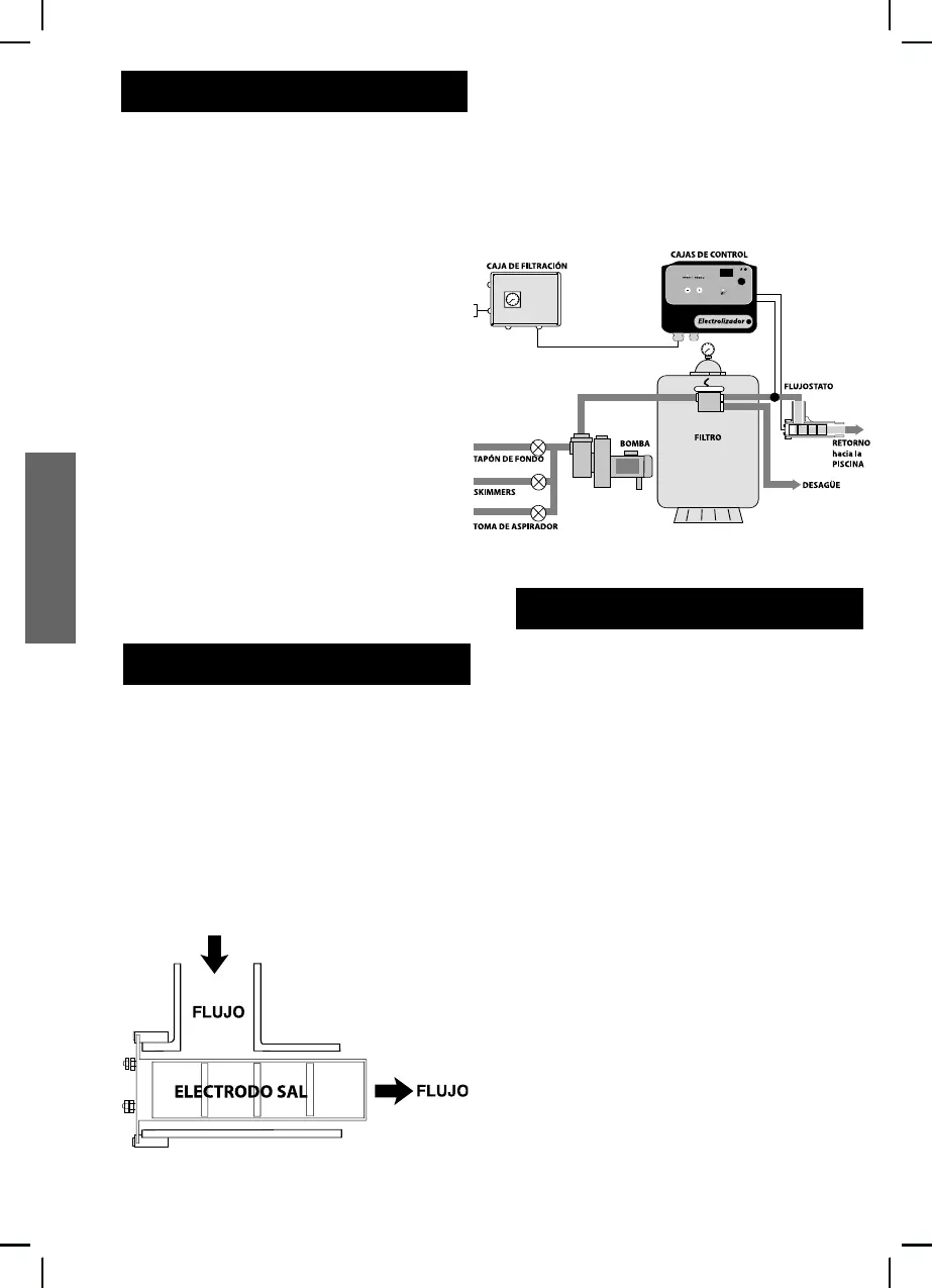
2 - Instalación del vaso
Este vaso se integra en todas las cañerías
estándar de reflujo.
Cuide de evitar situar el vaso con el cabezal del
electrodo hacia arriba.
Al instalar el vaso, coloque siempre el electrodo
paralelamente a la dirección del flujo. Prever un
espacio suficiente en el lado desmontable del
vaso para poder quitar el electrodo.
Para un correcto funcionamiento del vaso de
electrólisis, se recomienda no situar el sistema
de calentamiento a más de 20 m de la piscina
(40 m de tubo ida/vuelta).
Para una distancia superior, le aconsejamos
instalar una bomba de relevo antes del sistema
de calentamiento.
3 - Conexiones Eléctricas
A - Instalación de la caja
Fijar la caja contra una pared del local técnico
por los agujeros de fijación en cada ángulo
mediante los tornillos y pasadores suministrados.
PRECAUCIÓN:
Se aconseja instalar la caja bajo refugio.
B - Alimentación de la caja
Acometida: 230 voltios - 50/60 Hz
P. máxima: 70 W
El sistema funciona en paralelo con la bomba de
filtración. Es imperativo que funcione al mismo
tiempo que la filtración.
Por consiguiente, la conexión se realiza en la
caja de filtración sobre los contactores de la
bomba de filtración.
Una caja sin servidumbre a la filtración
perdería su garantía.