EasyManua.ls Logo

Astral Pool Sel Clear E4 - Page 24

Default Icon
Print Icon
To Next Page IconTo Next Page
To Next Page IconTo Next Page
To Previous Page IconTo Previous Page
To Previous Page IconTo Previous Page
Loading...
ITALIANO
Elettrolizzatori E4 - Manuale d’installazione e d’utilizzo24
1 - Raccomandazioni
Per il corretto funzionamento dell'elettrolizzatore,
rispettare i seguenti valori :
Tasso del sale :
Raccomandato 4,0 g/l
Minimo 3.5 g/l
pH :
Recomendato da 7.0 a 7.4
TAC :
Recomendato fra 12 e 18 ° F
Stabilizzante :
Recomendato da 20 a 50 g/m
3
Temperatura dell'acqua :
Non fare funzionare al di sotto di 15 °C
Tasso di cloro :
Fra 0,5 e 2,5 ppm
Collegamento :
220 volts-50/60 Hz, collegato sul quadro della
pompa di filtrazione.
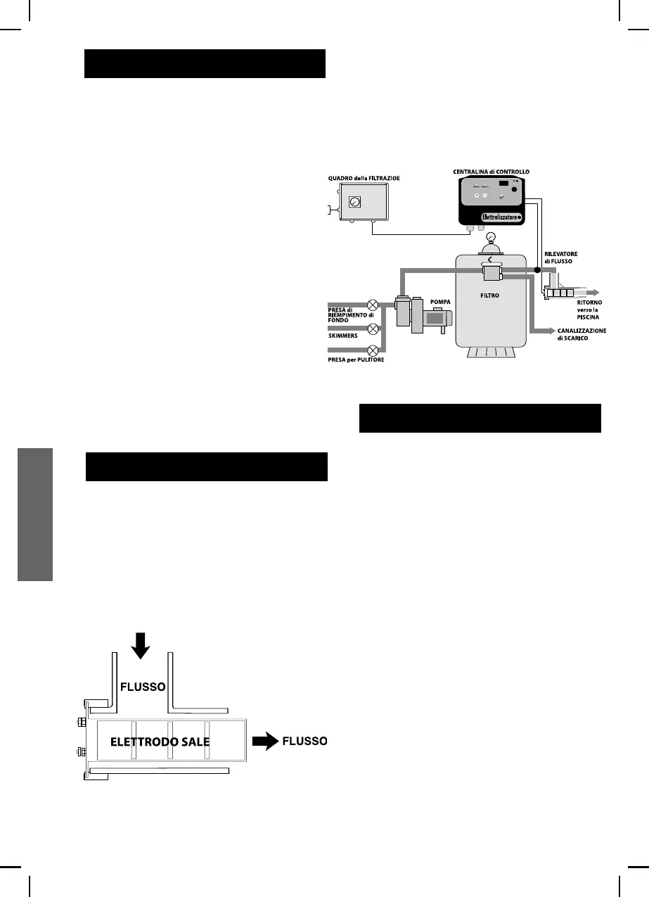
2 - Installazione del vaso
Il presente vaso si inserisce in tutte le tubazioni
standard per il trasporto delle acque.
Evitare di posizionare il vaso con la testa
dell'elettrodo volta verso l'alto.
Al momento dell'installazione del vaso,
posizionare sempre l'elettrodo parallelo al senso
del flusso. Prevedere uno spazio sufficiente sul
lato smontabile del vaso per potere togliere
l'elettrodo.
Per il corretto funzionamento del vaso
d'elettrolisi, si raccomanda di non posizionare il
sistema di riscaldamento ad oltre 20 m dalla
piscina (40 m di canalizzazione andata / ritorno).
Oltre i 40 m, consigliamo di installare una pompa
di supporto a monte del sistema di riscaldamento.
3 - Collegamenti elettrici
A - Installazione della centralina
Fissare la centralina al muro nel locale tecnico
tramite le viti ed i perni forniti.
PRECAUZIONI :
Si consiglia l'installazione della centralina in
ambiente riparato.
B - Alimentazione della
centralina
Collegamento : 230 volts - 50/60 Hz
P. massima : 70 W
Il sistema funziona in parallelo con la pompa
della filtrazione. È obbligatorio che funzioni nello
stesso tempo della filtrazione.
Il collegamento si realizza dunque nel quadro
generale della filtrazione sui contatti della
pompa.
Una centralina non collegata alla filtrazione
perderebbe il beneficio della garanzia.
IT