EasyManua.ls Logo

Astralpool Viron 250 - Page 19

Astralpool Viron 250
25 pages
Print Icon
To Next Page IconTo Next Page
To Next Page IconTo Next Page
To Previous Page IconTo Previous Page
To Previous Page IconTo Previous Page
Loading...
Inst.296 Viron eVo Series Pool & Spa Heater V12.13
19
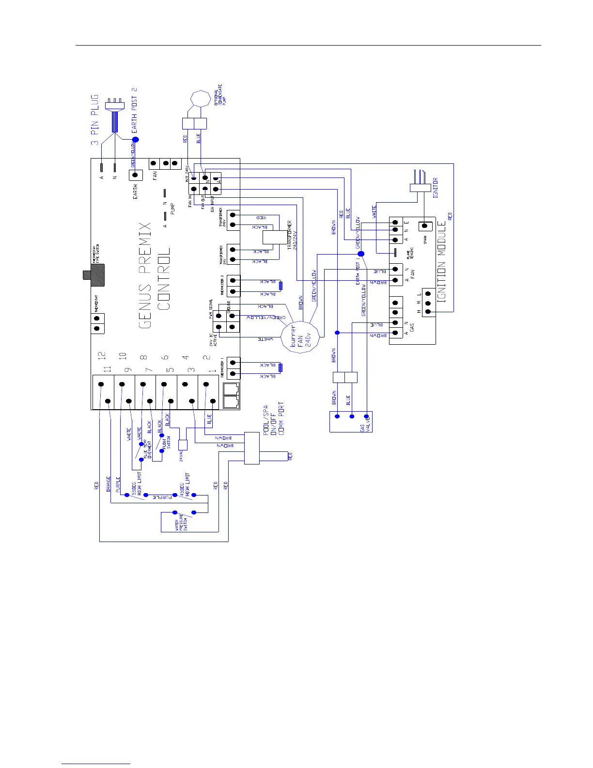
VIRON DSI MODELS WIRING DIAGRAM

Related product manuals