EasyManua.ls Logo

Atari 800XL - Meet the Atari 800 XL Home Computer; Cartridge Slot; Serial Input;Output Port; Expansion Connection

Atari 800XL
11 pages
Print Icon
To Next Page IconTo Next Page
To Next Page IconTo Next Page
To Previous Page IconTo Previous Page
To Previous Page IconTo Previous Page
Loading...
1 2 3 4 5 6
1 2 3 4 5 6
A
B
C
D
A
B
C
D
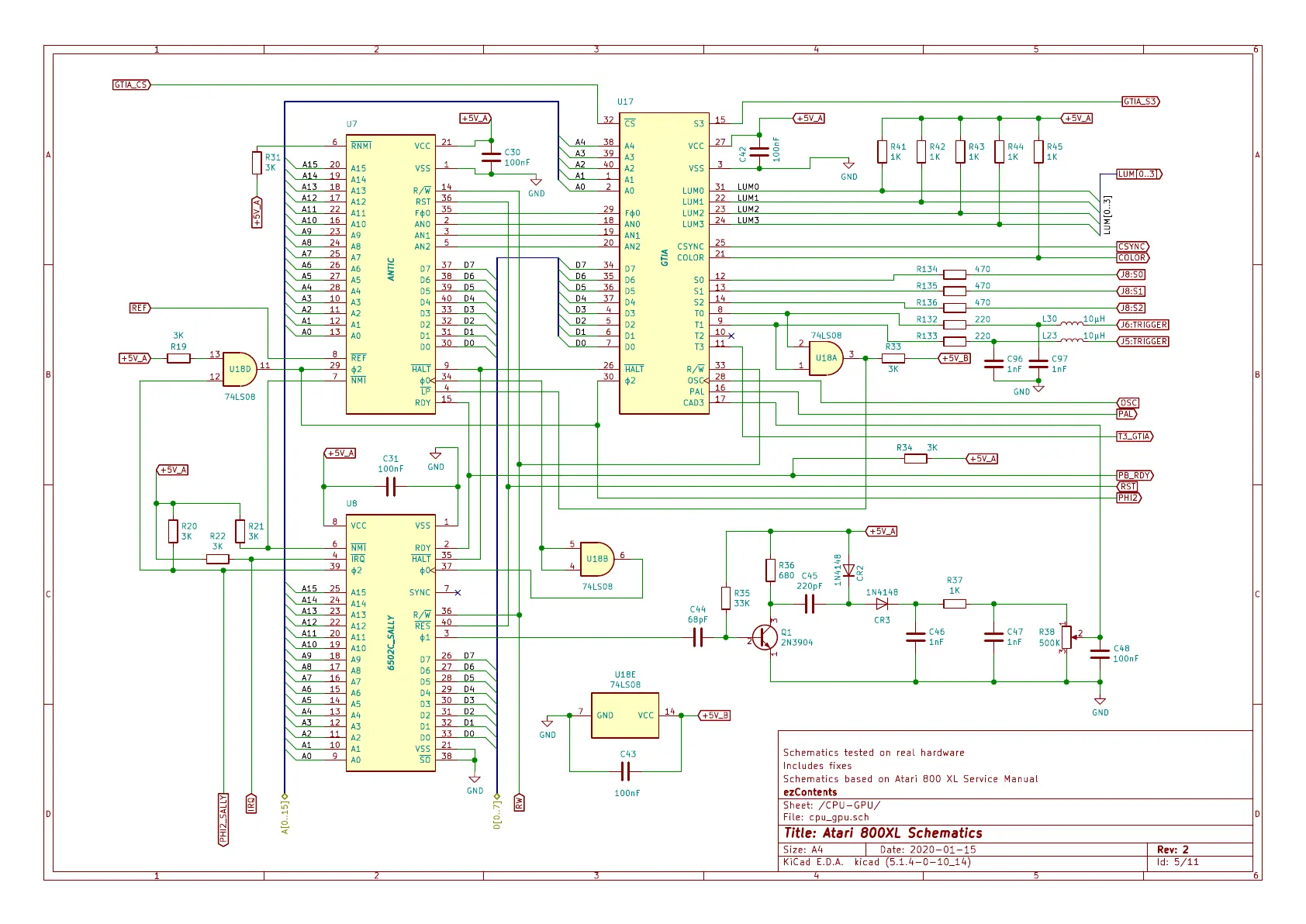
Date: 2020-01-15
KiCad E.D.A. kicad (5.1.4-0-10_14)
Rev: 2Size: A4
Id: 5/11
Title: Atari 800XL Schematics
File: cpu_gpu.sch
Sheet: /CPU-GPU/
ezContents
Schematics based on Atari 800 XL Service Manual
Includes fixes
Schematics tested on real hardware
R31
3K
R19
3K
C30
100nF
GND
C42
100nF
S2
14
A1
1
T2
10
T3
11
S0
12
S1
13
S3
15
PAL
16
CAD3
17
AN0
18
AN1
19
A0
2
AN2
20
COLOR
21
LUM1
22
LUM2
23
LUM3
24
CSYNC
25
HALT
26
VCC
27
OSC
28
F0
29
VSS
3
2
30
LUM0
31
CS
32
R/W
33
D7
34
D6
35
D5
36
D4
37
A4
38
A3
39
D3
4
A2
40
D2
5
D1
6
D0
7
T0
8
T1
9
U17
GTIA
R/W
14
VSS
1
A3
10
A2
11
A1
12
A0
13
RDY
15
A10
16
A12
17
A13
18
A14
19
AN0
2
A15
20
VCC
21
A11
22
A9
23
A8
24
A7
25
A6
26
A5
27
A4
28
2
29
AN1
3
D0
30
D1
31
D2
32
D3
33
0
34
F0
35
RST
36
D7
37
D6
38
D5
39
LP
4
D4
40
AN2
5
RNMI
6
NMI
7
REF
8
HALT
9
U7
ANTIC
C48
100nF
1
2
3
R38
500K
GND
C97
1nF
1
2
3
U18A
74LS08
GND
VCC
14
GND
7
U18E
74LS08
GND
11
12
13
U18D
74LS08
C43
100nF
GND
R34 3K
L30 10µH
L23 10µH
C96
1nF
R133 220
R132 220
R136 470
R135 470
R134 470
R45
1K
R44
1K
R43
1K
R42
1K
R41
1K
GND
C47
1nF
R37
1K
C46
1nF
CR3
1N4148
CR2
1N4148
C45
220pF
R36
680
R35
33K
1
2
3
Q1
2N3904
C44
68pF
4
5
6
U18B
74LS08
GND
C31
100nF
R22
3K
R20
3K
R21
3K
VSS
1
A1
10
A2
11
A3
12
A4
13
A5
14
A6
15
A7
16
A8
17
A9
18
A10
19
RDY
2
A11
20
VSS
21
A12
22
A13
23
A14
24
A15
25
D7
26
D6
27
D5
28
D4
29
1
3
D3
30
D2
31
D1
32
D0
33
HALT
35
R/W
36
0
37
SO
38
2
39
IRQ
4
RES
40
NMI
6
SYNC
7
VCC
8
A0
9
U8
6502C_SALLY
R33
3K
D[0..7]
A[0..15]
PHI2
+5V_A
+5V_A
+5V_B
+5V_A
+5V_A
+5V_A
GTIA_S3
COLOR
CSYNC
LUM[0..3]
+5V_A
PAL
OSC
+5V_A
GTIA_CS
IRQ
RST
REF
PB_RDY
T3_GTIA
PHI2_SALLY
RW
+5V_B
J5:TRIGGER
J6:TRIGGER
J8:S2
J8:S1
J8:S0
+5V_A
+5V_A
A12
D3A2
A1
A0
A5
A15
D7
A0
A1
A2
A3
A4
A5
D6
A6
D5
A7
A8
D4
A9
A10
A11
A12
D3
A13
D2
A14
D1
A15
D0
A14
A6
LUM[0..3]
A4
A7
D0
D1
D7
D6
D5
D4
D3
A13
D2
A11
A10
D1
A9
A8
A4
A3
A2
A1
A0
D7
D6
D5
D0
D4A3
LUM0
D2
LUM3
LUM2
LUM1

Other manuals for Atari 800XL

Related product manuals