EasyManua.ls Logo

Audio Pro B1.36 - Page 10

Audio Pro B1.36
19 pages
Print Icon
To Next Page IconTo Next Page
To Next Page IconTo Next Page
To Previous Page IconTo Previous Page
To Previous Page IconTo Previous Page
Loading...
A
A
B
B
C
C
D
D
E
E
4 4
3 3
2 2
1 1
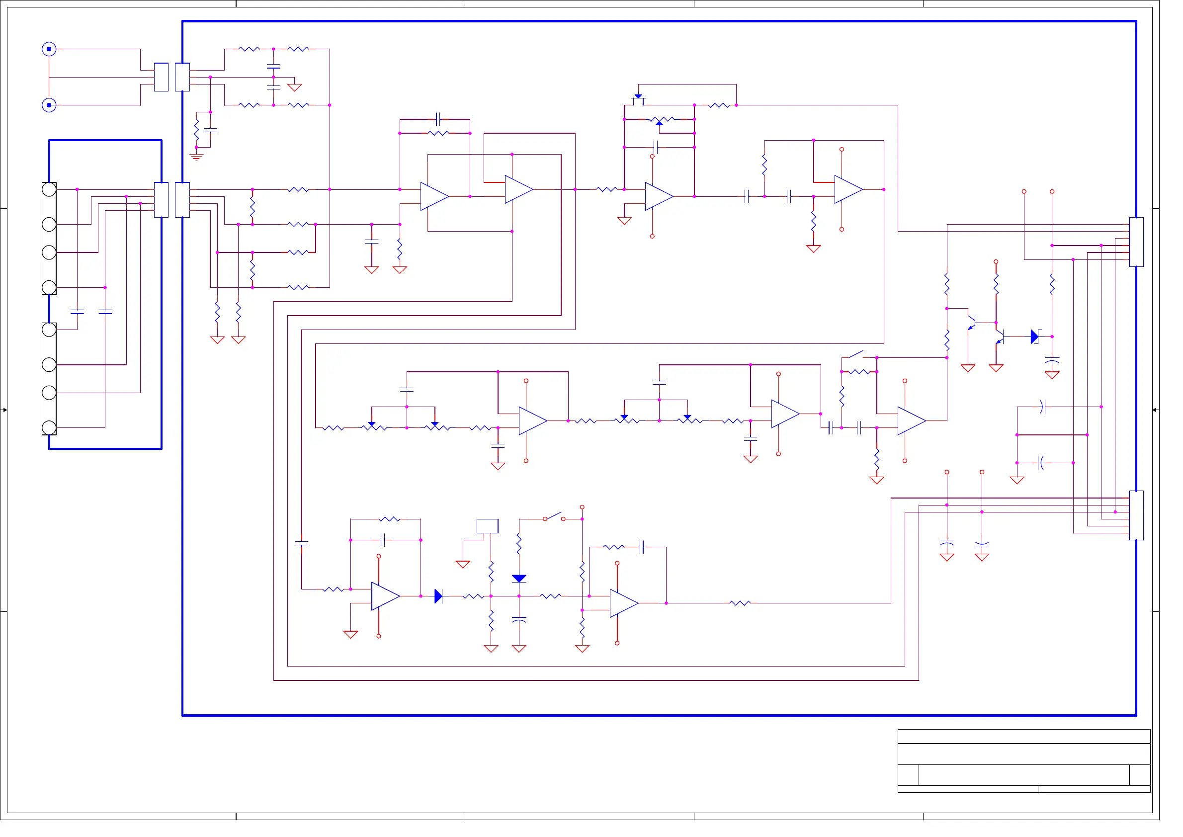
PCB-1708
PCB-D10006(K19-0144)
HI LEVEL
O/P
HI LEVEL
I/P
<Doc> DG-A
B1.36
A3
1 1Wednesday, June 02, 2004
Title
Size Document Number Rev
Date: Sheet of
+15V
-15V
S+15V
-15V
-15V
S+15V
+15V
S+15V
S+15V
+15V
S-15V
-15V
-15V
S+15V
S-15V
+15V
+15V
S-15V
+15V
-15V
C117
10U/50V
C118
10U/50V
TO CN05A
1
2
3
4
CN05A
1
2
3
4
R129
5K6
R131
220
+
-
IC105A
TL072
3
2
1
84
D101
1N4148
R133
3M9
R135
10K
C116
100U/50V
C102
0.001(M)
R132
22K
R136
100K
R137
12K
R141
100K
Q102
655E
C122
100U/25V
Q103
C1815
ZD101
3V3
R140
47K
+
-
IC102A
TL072
3
2
1
8 4
TEST
TIME
1
2
+
-
IC102B
TL072
5
6
7
8 4
R119
82K 1%
+
-
IC105B
TL072
5
6
7
8 4
C108
0.1(M)
Q101
2SK363
C144
0.1(M)
R112
1K 1/2w
C115 47P
C143
0.1(M)
R106
15K 1%
R130
3M9
+
-
IC101A
TL072
3
2
1
8 4
R116
39K 1%
R111
1K 1/2w
R109
430K 1%
C138
0.47(M)
R113
18K 1%
+
-
IC101B
TL072
5
6
7
8 4
C105 47P
C103
0.033(M)
C1
100UF/100V
C104 0.033(M)
C107
0.1(M)
R144
22/2W
R105
15K 1%
R118
39K 1%
R114 18K 1%
R115
4K7 1%
VR101 50KA
R110
430K 1%
C2
100UF/100V
R108
430K 1%
R101
220
R103
18K 1%
C101
0.001(M)
R126
100K 1%
+
-
IC104B
TL072
5
6
7
8 4
R125
11K 1%
R128
2k7 1%
C114
10U/50V
R143
100
6P
CN02A
1
2
3
4
5
6
R I/P
RCA JACK
VR102C
20KB
R123
18K
C112
0.22(M)
+
-
IC104A
TL072
3
2
1
8 4
C136
0.033M)
R124
18K
VR102C
20KB
1
CN06A
1
2
3
C119 10/50
C120 10/50
MAF SW
+
-
IC103A
TL072
3
2
1
8 4
R122
18K
R121
18K
C111
0.082(M)
C110
0.1(M)
VR102A
20KB
VR102B
20KB
R127
150K 1%
R107
430K 1%
1
CN06A
1
2
3
R102
220
R104
18K 1%
L I/P
RCA JACK
6P
CN01A
1
2
3
4
5
6
R134
5K6
D102B
1N4148
AUTO ON
SW102
R142
2k 1%
C123
4.7U/50V
R145
22k