EasyManua.ls Logo

Baoli CPCD 100 - Page 99

Default Icon
112 pages
Print Icon
To Next Page IconTo Next Page
To Next Page IconTo Next Page
To Previous Page IconTo Previous Page
To Previous Page IconTo Previous Page
Loading...
93
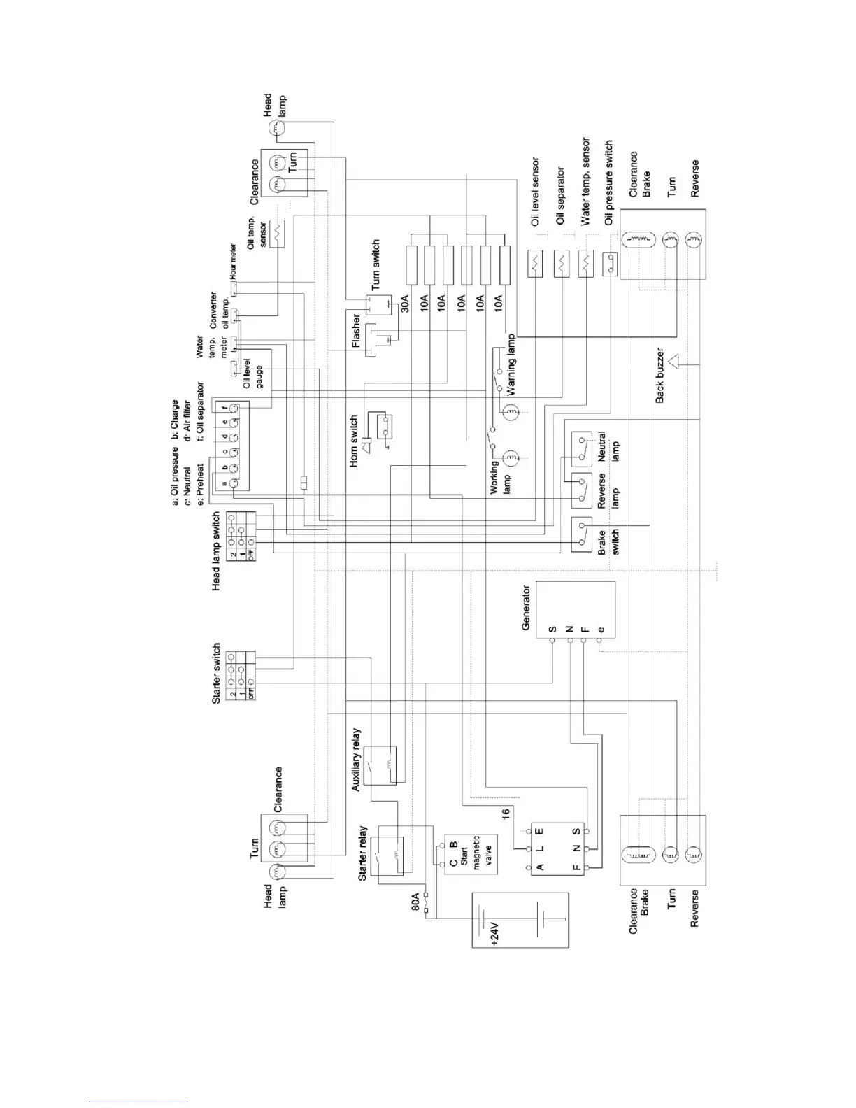
Fig.9.1 Principle diagram of electric system (domestic) CPCD80-100CY

Table of Contents

Related product manuals