EasyManua.ls Logo

BAS-IP SP-03 - Page 5

BAS-IP SP-03
12 pages
Print Icon
To Next Page IconTo Next Page
To Next Page IconTo Next Page
To Previous Page IconTo Previous Page
To Previous Page IconTo Previous Page
Loading...
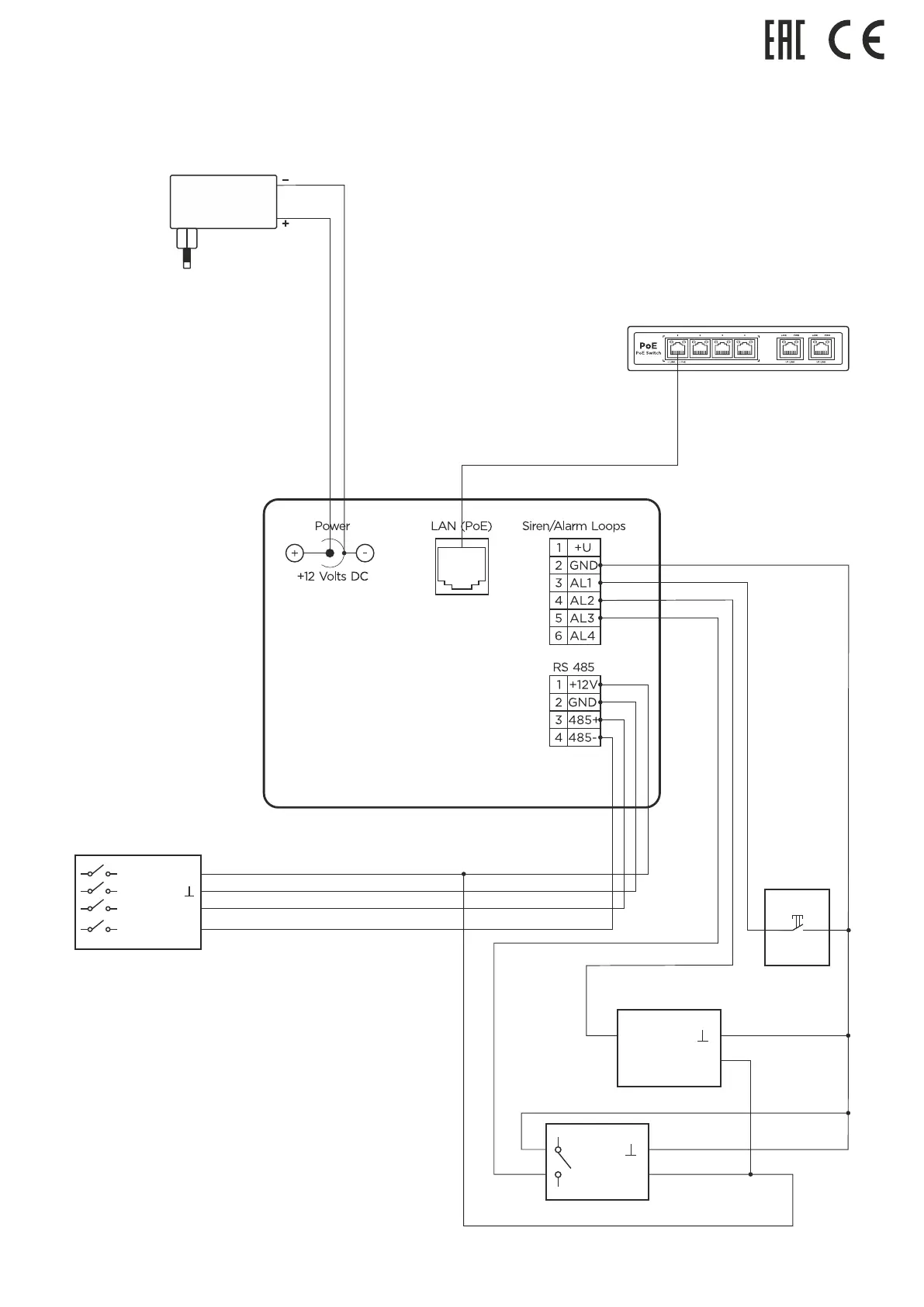
+12V
485+
485-
Expansion module
SH-16
Bell button
normal
+12 V
Buttons SH-45T
SH-46T
SH-47T
Lock
+12 V
Button SH-45
Switch
Power supply
12V, 2A
EAN: 5060514913062 (BLACK) EAN: 5060514913079 (WHITE)

Other manuals for BAS-IP SP-03

Related product manuals