EasyManua.ls Logo

BenQ MP515 - Recommended screen size calculation

BenQ MP515
21 pages
Print Icon
To Next Page IconTo Next Page
To Next Page IconTo Next Page
To Previous Page IconTo Previous Page
To Previous Page IconTo Previous Page
Loading...
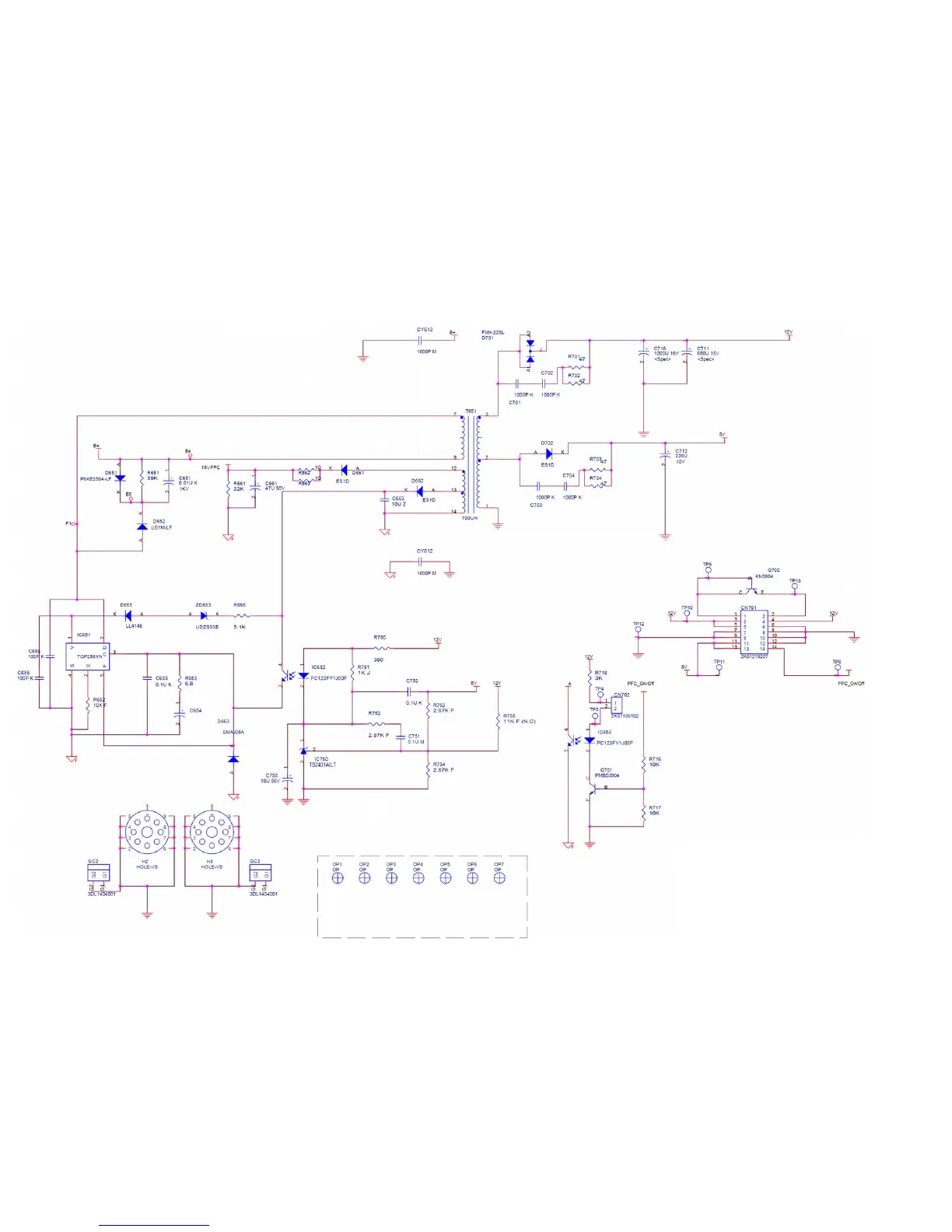
Power board: