EasyManua.ls Logo

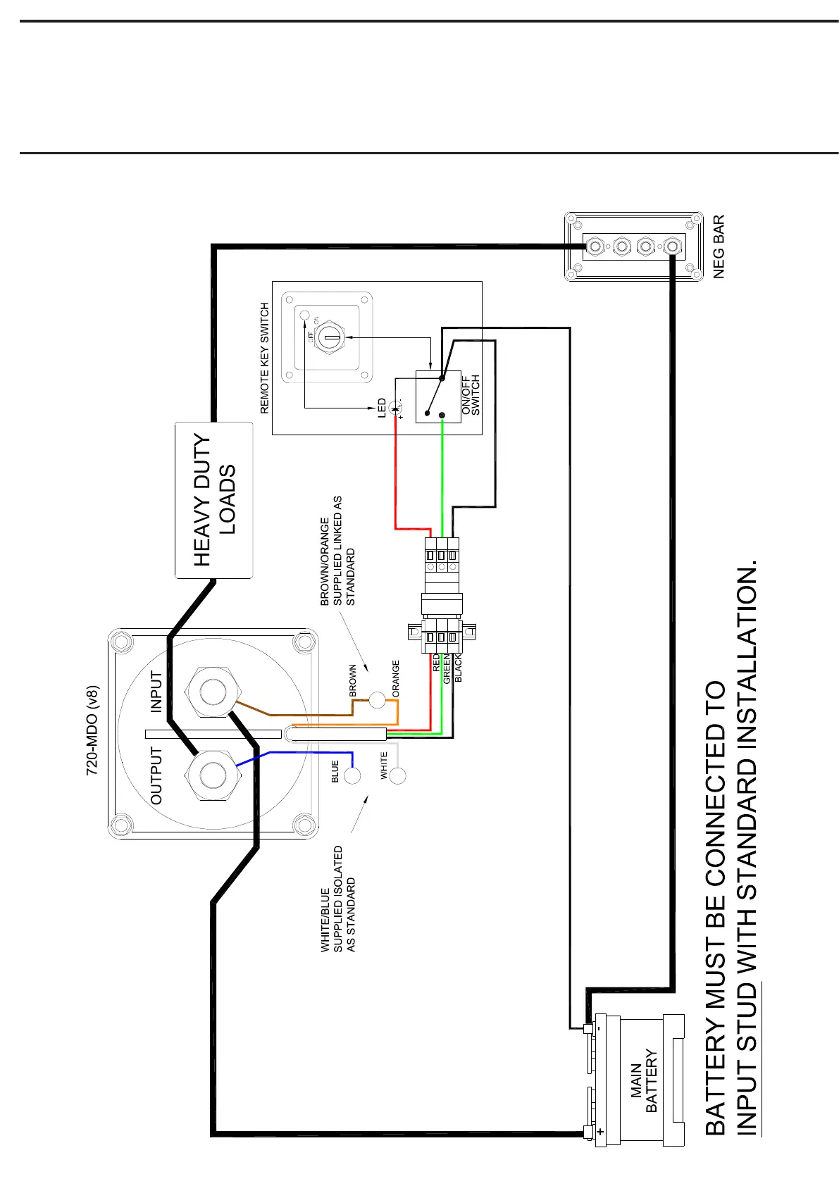
BEP 720-MDO - STANDARD INSTALLATION DRAWING

BEP 720-MDO
8 pages
Print Icon
To Next Page IconTo Next Page
To Next Page IconTo Next Page
To Previous Page IconTo Previous Page
To Previous Page IconTo Previous Page
Loading...
STANDARD INSTALLATION DRAWING:
(Provided only as a guide for installation, not as a complete system design)

Related product manuals