EasyManua.ls Logo

BGW 750E - Page 35

BGW 750E
43 pages
Print Icon
To Next Page IconTo Next Page
To Next Page IconTo Next Page
To Previous Page IconTo Previous Page
To Previous Page IconTo Previous Page
Loading...
BRN BRN
RED
ORG
YEL
GRN
BLU
BLK
14 AWG
WHT
14 AWG
120V NEMA 5-15P
14AWG - 3 COND. 5FT.
BLK
BLK
WHT
9008-2502 PCB ASSY
RED
16 AWG
20000uF / 100v
20000uF / 100v
GRN
14 AWG
ABCDEFBCA
SW102 - R SW102-L
ORG
ORG
GROUNDED SLOW SPEED
9008-0764 FAN / GND ASSY
P1
P2CHS / GND
GRN 18 AWG
BLK 16 AWG
BRN 22 AWG
ORG 22 AWG
ORG 22 AWG
BRN 22 AWG
1N4004
1N4004
PWR CLIP CLIP
POWER
ON RIGHT LEFT
TRUE CLIP
DELY TURN-ON / FAST-OFF
+16V
6.4V
0V
BCA
P4 P5 P6 P7
J4 J5 J6 J7
GND
NC NC
P302
J302
A
D
B
E
F
C
J301 P301
AC LINE VOLTAGE
XFMR BRN
RED
ORG
YEL
GRN
BLU
FAN BRN-L1/ ORG
CKT. BREAKER
100V
L 1 (3)
L 2 (4)
N / C
L 2 (4)
L 1 (3)
N / C
ORG
25 A
N / C
L 1 (3)
20 A
L 1 (3)
120V
ORG
N / C
YEL
ORG
L 2 (4)
L 1 (3)
208V
15A
N / C
N / C
YEL
ORG
L 1 (3)
220V
10 A
N / C
ORG
L 1 (3)
240V
L 2 (4) YEL
RED RED ORG
N / C N / C N / C
L 2 (4) L 2 (4) L 2 (4)
10 A
PRIMARY WIRING CONNECTION CHART
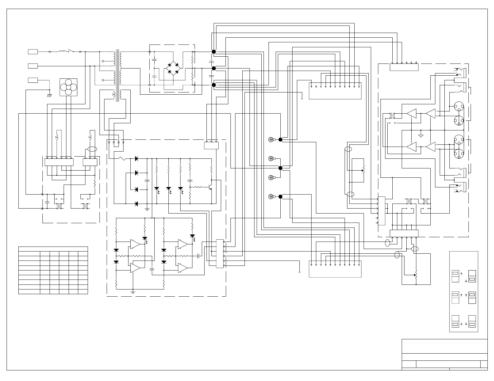
9008-0753B 750F DISPLAY BOARD MODULE
(FOR 750G, 9008-0763 DISPLAY IS USED,
SEE DRAWING 9600-0763 FOR DETAIL)
3. SW1, R13, R23 ARE FRONT PANEL CONTROLS. SW701, SW702, SW703 ON REAR PANEL.
2. ALL CAPACITORS IN uF / WORKING VOLTS.
1. ON 9008-0753B PCB, ALL RESISTORS 1/4 W 5% CARBON FILM UNLESS NOTED OTHERWISE.
4. J1 IS REAR PANEL BARRIER STRIP. J11, J12, J21, J22 ARE 5-WAY BINDING POSTS.
5. TS1 IS INTERNAL THERMAL SWITCH IN POWER TRANSFORMER T1.
6. REFER TO PARTS LIST.
7. FOR ACTIVE BALANCED INPUT MODULE DETAILS, REFER TO SCHMATIC 9008-0762.
GRY
GRY
100 DEG C. N. C.
3215468911710
I/O CONNECTOR TO 1001-8010 AMP MODULE
CLIP LIMIT
N. C.
SIGNAL GND
TURN-ON / FAST - OFF
SIGNAL INPUT
V- SUPPLY
V- SUPPLY
POWER GND
V+ SUPPLY
V+ SUPPLY
OUTPUT
P102
OUTPUT
P101
CDEFAB
HPF
FLT
Lch
Rch
HPF
HPF
I/O CONNECTOR TO 1001-8010 AMP MODULE
V+ SUPPLY
CLIP LIMIT
SIGNAL GND
OUTPUT
68
POWER GND
TURN-ON / FAST - OFF
9113
P201
V- SUPPLY
SIGNAL INPUT
104
N. C.
OUTPUT
V- SUPPLY
21
P202
7
V+ SUPPLY
5
E
F
B
D
C
A
FE CBDA
9008-0762 ACTIVE BALANCED
INPUT MODULE
P711
J711
N.C.N.C.N.C.
UNBAL
INPUT
BAL.
INPUT
INPUT
UNBAL
INPUT
BAL.
MODE
SWITCHES
J712
P712
J713
P713
N.C.
N.C.
R13
R23
LF. CH.
LEVEL CONTROL
RT. CH.
LEVEL CONTROL
LF. CH.
OUTPUT
RT. CH.
OUTPUT
GND
GND
DETENTED
DETENTED
BLK
CLR
CLR
CLR
SH
CLR
SH
SH
BLK
BLK
BLK
CLR
BLK
CLR
CLR
BLK
22AWG.
CLR
22AWG.
2-COND.
SHIELD
22AWG. 2-COND. SHIELD
2-COND. SHIELD
RED 16 AWG
RED 22 AWG
RED 16 AWG
RED 16 AWG
RED 16 AWG
RED 22 AWG
BLK 22 AWG
BLK 12 AWG
BLK 22 AWG
WHT 16 AWG
WHT 16 AWG
WHT 22 AWG
WHT 16 AWG
WHT 16 AWG
+86.3V
-86.3V
WHT
16 AWG
BLK
20 AWG
L1
L2
INPUT MODE
SWITCHING
STEREO
DUAL MONO
BRIDGE MONO
BLK 22 AWG
BRN 16 AWG
BRN 16 AWG
BLK 16 AWG
BRN 22 AWG
GRN 16 AWG
BLK 16 AWG
GRN 16 AWG
GRN 22 AWG
VIO 22 AWG
YEL 22 AWG
VIO 22 AWG
YEL 22 AWG
BRN 22 AWG
9512-0760
CHASSIS WIRING SCHEMATIC MODEL 750F / G
C
11
Title
Size Document Number Rev
Date: Sheet of
BGW Systems, Inc.
13130 Yukon Ave.
Hawthorne, CA 90250
+
C302
47uF 35V
C11
0.1uF/500V
22K LOG
SW1
20A BREAKER
+
_
25A/400V
R309
47K
SW701
+
-
IC301A
LM339
5
4
2
3
12
R308
47K
+
-
IC301B
LM339
7
6
1
S2
+
-
IC301C
LM339
9
8
14
S3
T
0900-9000
+
-
IC301D
LM339
11
10
13
SW703
D308 YEL
55 DEG C. N.C.
R310
680
R301
1K
120V 19W
70 CFM FAN
R411
680
R311
680
J12
RED
R302
4.7K
R303
200K
R406 47K
J22
RED
D306
IN4148
4.7K
R304
+
C13
R305
1K
D307
IN4148
D305
GRN
C1
0.1uF/500V
+
C14
C12
0.1uF/500V
R307
200K
R407
200K
F301
1.5A
R12
10K 2W
D301
D302
D303
R11
10K 2W
55 DEG C. N.C.
D304
D406
IN4148
+
C301
470uF 25V
D407
IN4148
C403
1uF 50V
NP
R306 47K
J21
BLK
R409
47K
+
-
J11
BLK
R408
47K
22K LOG
-
+
SW702
R410
680
R1
300 / 20W
D409
RED
D408 YEL
D309
RED
Q301
A13
C303
1uF 50V
NP

Related product manuals