EasyManua.ls Logo

Bitzer SE-C2 - Frequency Inverter Operation for HS.85 with SE-C2; SE-C2 and HS.85 with Frequency Inverter Wiring

Bitzer SE-C2
24 pages
Print Icon
To Next Page IconTo Next Page
To Next Page IconTo Next Page
To Previous Page IconTo Previous Page
To Previous Page IconTo Previous Page
Loading...
23
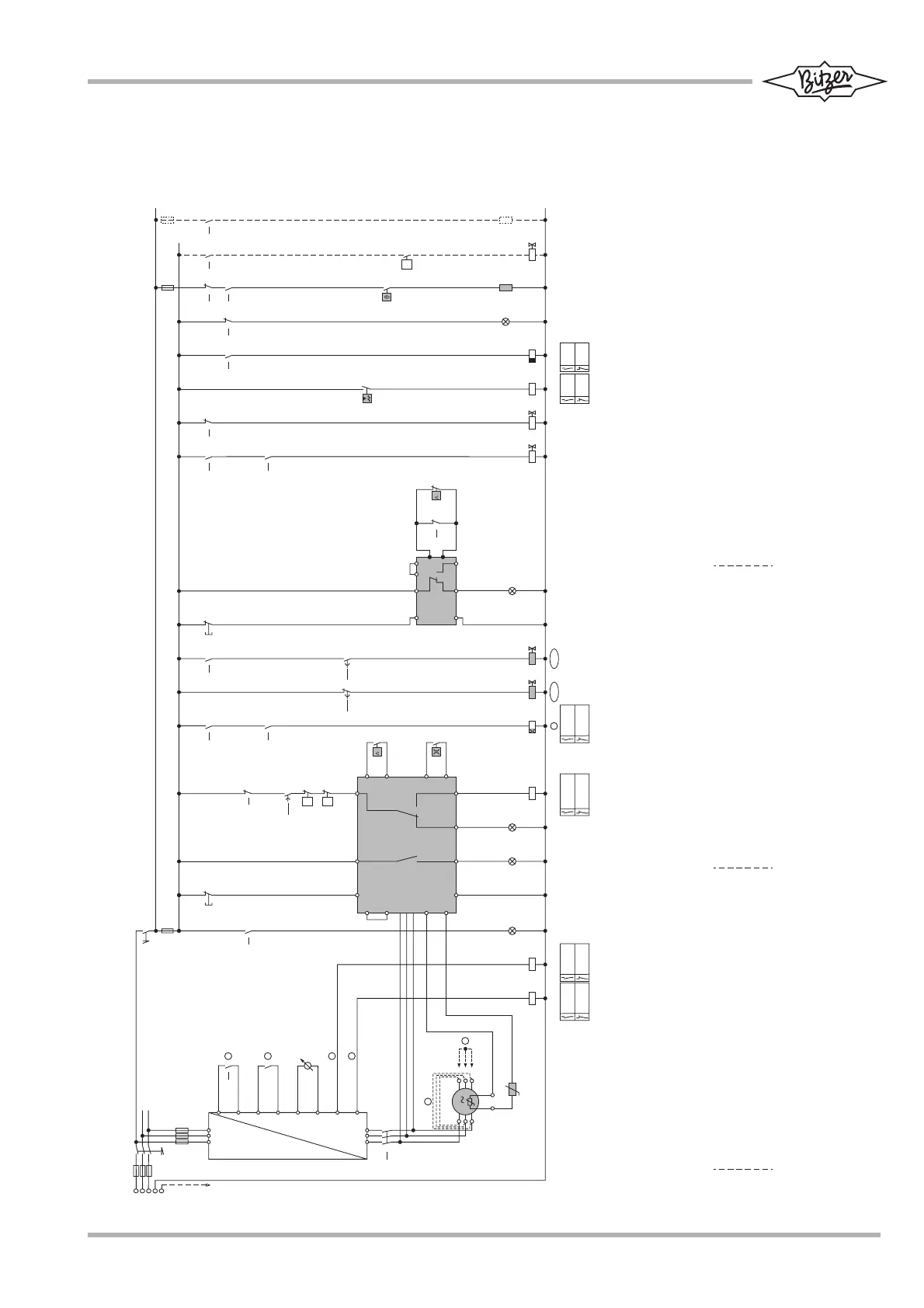
Betrieb mit Frequenz-Umrichter
SE-C2 und HS.85
Frequency inverter operation
SE-C2 and HS.85
Fontionnement avec convertisseur de
fréquences SE-C2 et HS.85
ST-121-2
1 2 3 4 5 6 7 8 9 1 0 1 1 1 2 1 3 1 4 1 5 1 6 1 7 1 8 1 9 2 0 2 1 2 2 2 3 2 4 2 5 2 6 2 7 2 8 2 9
K 7 T
1 4
C R 3
C R 4
L 1
L 2
L 3
N
P E
F 1
1
0
Q 1
F 2
S 2
2 / 2 / 2 / 4 / 1 4
1 6 / 2 2 / 2 8 / 2 9
2 0 / 2 3 / 2 7
M 1
1
2
3
R 3 - 8
T 1
7
8
9
s c h w a r z / b l a c k / n o i r
b r a u n / b r o w n / m a r r o n
b l a u / b l u e / b l e u
R 2
M 3
T 2
M 3
F 5
P >
S E - C 2
N
L
L 3
L 2
L 1
2 1
7
1 1
2 4
1 2 1 4
K 1
1 2
F 6
P <
Y 6 Y 7 Y 2
K 1
K 1
1 2
K 7 T
1 4
K 1
1 2
K 9
7
8
5
6
0 1
S 1
F 3
K 1
1 2
K 9
7
K 7 T
1 6
1 5
8
K 8
6
8
1 2
N 1
K 1
1 2
B 2
B 2 H z / V
2
3
4
5
K 9
1 4 / 2 2
3 ~
3 ~
K 8
6
7
6
C R 2 5 %
C R 1 0 0 %
K 8
H 2H 1H 8
F 7
1
2
4
3
F 9
p
1 2 0 s
1 2
2 5 / 2 7
2 6
O p t i o n
Y 3
K 4 T
K 4
Y 8
H 4
K 1
1 2
F 8
1
2
R 1 R 9
K 4
2 4
K 4
2 4
K 4
2 4
K 1
1 2
B 1
K 1
1 2
F 1 2
P <
F 4 F 2 1
O p t i o n
K 1
1 2
K 4 T
2 5
S 4
H 5
S E - B 2
N
L
1 2
1 4
1 1 B 1 B 2
1
2
F 1 0
p
K 1
1 2
Légende voir pages 12 et 13.
à voir page 21.
Option pour fonctionnement ECO (chemin 28)
Option: élément de chauffage pour boîte de
raccordement (chemin 29)
Legend see pages 12 and 13.
to see page 21.
Option for ECO operation (path 28)
Optional heating element for terminal box
(path 29)
Legende siehe Seiten 12 und 13.
bis siehe Seite 21.
Option für ECO-Betrieb (Pfad 28)
Optionales Heizelement für Anschluss-
kasten (Pfad 29)

Related product manuals