EasyManua.ls Logo

Blackberry 9700 - Page 3

Blackberry 9700
18 pages
Print Icon
To Next Page IconTo Next Page
To Next Page IconTo Next Page
To Previous Page IconTo Previous Page
To Previous Page IconTo Previous Page
Loading...
B
VCCVCXOR supply keeps AFCDAC register contents in sleep mode, consumes nA current
150ohm series on load side
load DC blocked
Only z-axis feeds to testpads
D
Intentionally grounded
D
B
4
A
3
C
33pF at load
COPIED FROM METEOR REV 005-1B
UPDATED WITH CHANGES FROM SILVERSTONE REV001B
4
2
Strong GNDing required
AFE_TX
C
1
A
3
12
2.2u
C302
NOT AN APPROVED PART
ANA-00446-001
U303
Ultra Low Noise 2.8V 150mA Linear Regulator
B1
GND
A1
VEN
A2
VIN
B2
VOUT
0u1
0u1
C307
R310
32R4
C311
1u
C306
GND
GND
1p
C318
GND
GND
GND
V1_8DIG
B1
C2
VCC
A2
VSYS
DNP
GND
GND
U302
SN74AUP1G32YZPR
GND
C1
A1
GND
C303
1u
DNP
C319
5p6
33p
C315
V2_8SYNTH
V1_8DIG
L302
27n
R311
ARTWORK
SHORT
DNP
V2_8SYNTH
GND
C323
0u1
100p
C324
VOUT2
C2
GND
V2_8SYNTH
10R
R313
ANA-00641-001
U301
EN1
A1
EN2
C1
GND
B1
VIN
B2
VOUT1
A2
C310
0u1
C304
1u
GND
TP302
0.5mmsq
GND
GNDGND
10n
C321
100K
R304
GND
6p8
C312
SHORT
ARTWORK
R301
GND
32R4
R306
33p
C332
0u1
SHORT
ARTWORK
R303
gklug
Jun 26, 2009, 2:09:11 pm
AFE_TX
A.Roemer
(uses: PCB-22151-009)
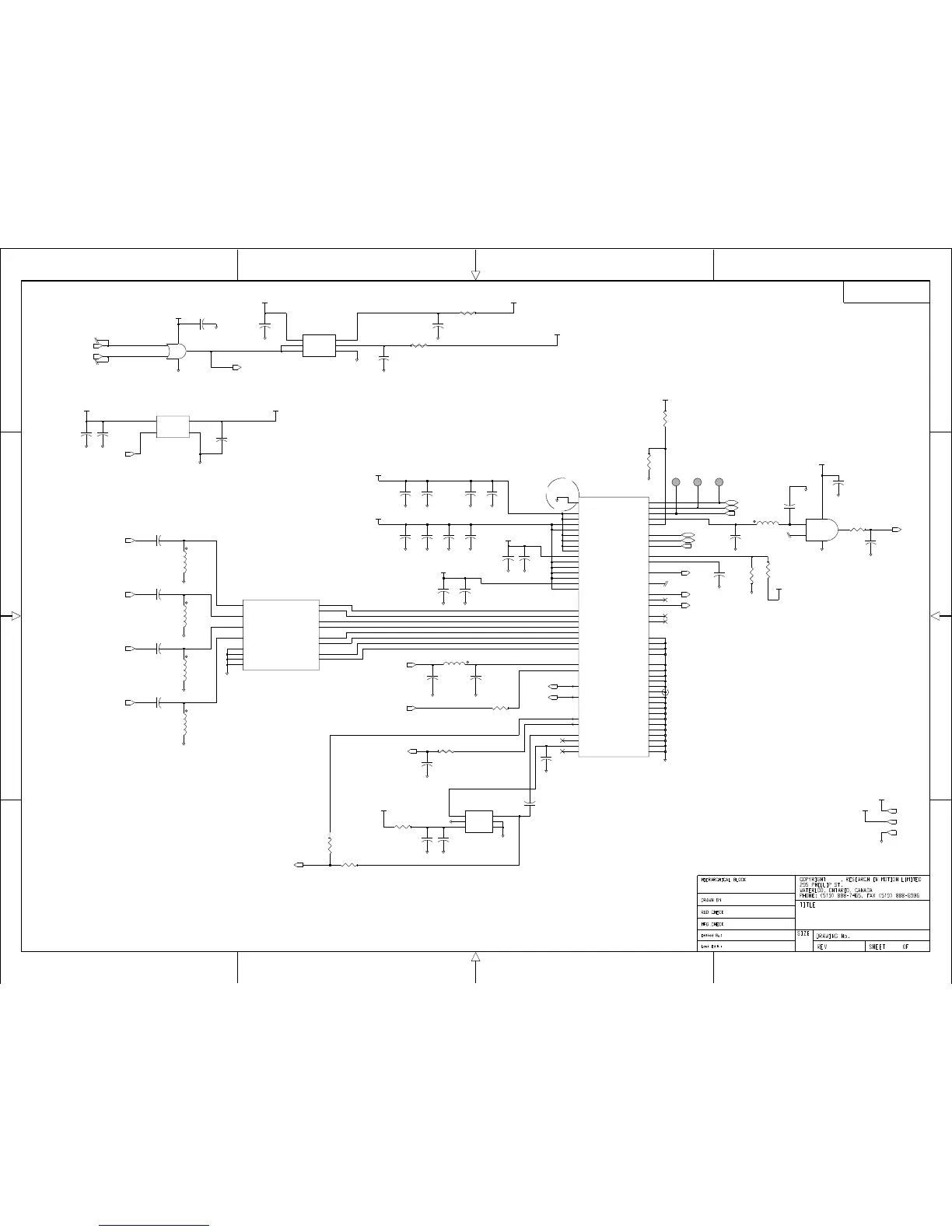
Onyx (Band I, IV, VIII)
1B
SCH-22152-009
C
3 18
2009
RESEARCH IN MOTION CONFIDENTIAL
C320
GND
GND
VSYS
VCC
C316
0u1
26.0MHz
X301
5
GND GND1
2
3
GND2
4
OUT
1
VC
6
10K
R307
GND
XTL-00027-001
NOT AN APPROVED PART
10p
C325
C329
100p
33p
C317
DNP
L303
27n
GND
0.5mmsq
TP303
GND
GND
33p
C309
V2_8VCCVCXOR
C305
10u
9n1
L304
15
HF
6n8
L305
4
EGSM900_OUT1
10
EGSM900_OUT2
11
GND1
2
GND2
5
GND3
7
GND4
16
GSM850_IN
6
GSM850_OUT1
8
GSM850_OUT2
9
PCS1900_IN
1
PCS1900_OUT1
14
PCS1900_OUT2
FL301
FIL-00226-001
NOT AN APPROVED PART
DCS1800_IN
3
DCS1800_OUT1
12
DCS1800_OUT2
13
EGSM900_IN
C327
680P
GND
HF
6n8
L306
0u1
C301
GND
R314
1K
GND
6p8
C334
V1_8DIG
6p8
C335
GND
GND
33p
C308
A7
VCCRFVCO
A5
VCCTX1
J4
VCCTX2
J5
VCCTXVCO
J6
VCCVCXO
C9
VCCVCXOR
A8
VCXTCXO
B8
XON
B9
XOP
A9
GND
GND
V2_8SYNTH
F3
TXMODE
G4
TXON
H2
TXOUTD
J8
TXOUTG
J7
VBAT_IN
H8
VCCAD
A6
VCCBB
B6
VCCFEMC
J3
VCCLNA
A2
VCCLOGIC1
E9
VCCLOGIC2
D9
VCCMIX
B3
VCCRFLO
A3
VCCRFSYN
B2
PCSLNAI
A1
PCSLNAIB
B1
QOUTB_QINB
B5
QOUT_QIN
C4
RXTXDATA
F9
RXTXEN
G7
STROBE
E8
SYSCLK
F8
SYSCLKEN
J9
TEST1
G6
TXBAND
GNDLNA_TX1
G2
GNDLOGIC
E7
GNDMIX
D3
GNDRFLO
C3
GNDRFSYN
C7
GNDRFVCO
C5
GNDTX2
G5
GNDTXVCOD
H6
GNDTXVCOD_B
H7
GNDVCXO
C8
IOUTB_IINB
A4
IOUT_IIN
B4
LDO_CONT
H4
PCSDCSGND
C2
PCSGNDDMIXIN
J2
DMIXINB
J1
FEMC1
H3
FEMC2
G3
G85GND
F2
G85LNAI
G1
G85LNAIB
H1
G90G85GND
E2
G90LNAI
E1
G90LNAIB
F1
GNDBBAD
C6
GNDDMIXIN
E3
ANA-00613-001
AUXCLK1
D8
AUXCLK2
D7
AUXCLKEN
H5
CAFC
B7
CLOGIC1
F7
CTRLCLK
H9
CTRLDATA
G8
CTRLEN
G9
DCSG90GND
D2
DCSLNAI
C1
DCSLNAIB
D1
C330
GND
VSYS
U304
R2A60177BG#W0
HF
33p
C326
L301
22n
GND
GND
GND
3p3
1u
C333
GND
GND
10K
R308
DNP
DNP
R315
1K
V2_8RF
100p
C313
V2_8RF
GND
GNDGND
V2_8VCCVCXOR
C331
0u1
0.5mmsq
V1_8DIG
GND
GND
C314
0u1
33p
C328
TP301
GND
GND
V1_8DIG
GND
DNP
SN74LVC1G08YZPR
U305
GND
C1
A1
B1
C2
VCC
A2
200K
R305
33p
C322
GND
50_OHM50_OHM
BT_26M_CLK
GND
BT_CLK_REQ
XCS_COUPL
50_OHM
50_OHM
HI_CLOCK
50_OHM
50_OHM
50_OHM50_OHM
50_OHM
50_OHM
CLK_ON
CLK_ON
CNTRLDATA
CNTRLEN
CNTRLCLK
210_200
210_200
210_200
210_200
210_200
210_200
FORCE_PWM
WB_26M_CLK
BT_CLK_REQ
STROBE
LB_OUT
50_OHM
LB_HB
50_OHM
HB_OUT
VRAMP
TX_EN
210_200
210_200
CLK_ON
SYSCLK
LDO4_PG
GSM_COUPL
50_OHM
50_OHM
RX1800
50_OHM
RX850
50_OHM
RX900
50_OHM
RX1900
GND
VSYS
V1_8DIG
BT_CLK_REQ
RXTXDATA
RXTXEN

Related product manuals