EasyManua.ls Logo

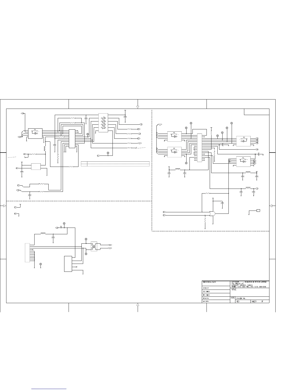
Blackberry 9700 - Lcd Connector

Blackberry 9700
18 pages
Print Icon
To Next Page IconTo Next Page
To Next Page IconTo Next Page
To Previous Page IconTo Previous Page
To Previous Page IconTo Previous Page
Loading...
"Scroll Up"
CHARGE/USB CONNECTOR
A
Differential Pair
"Scroll Left"
3
2
JOGBALL INTERFACE
AJB: R836/R831/R847
OJB: R846/R843/R844/R845/R834/R835/R837/U811/C821/C822
"Scroll Down"
"Scroll Right"
A
D
C
2
UPDATED FROM JAVELIN REV005A
1
B
D
LCD CONNECTOR
USB/LCD/JB
1
Differential Pair
B
C
4
34
33p
C812
V1_8DIG
100K
OUT4
5
R846
0
R844
9
GND1
10
GND2
1
IN1
IN2
2
3
IN3
IN4
4
8
OUT1
OUT2
7
OUT3
6
C811
NOT AN APPROVED PART
FL802
300MHz
C817
GND
V2_85DIG
30p
NOT AN APPROVED PART
0u1
TP814
SH801
CAN_LCD_ONYX
R801
GND
GND
0.5mmsq
HF
L806
100K
1K0
GND
BLM10A121S
30p
GND
R822
R825
GND
GND
C819
GND
C1
A1
B1
C2
VCC
A2
100K
V2_85DIG
GND
U807
SN74AUP1G32YZPR
TP816
0.5mmsq
ARTWORK
TP818
0u1
0.5mmsq
0u1
C804
DNP
C822
0
DNP
GND
33p
C813
R847
9
MP1
MP2
MP3
MP4
GND
V1_8DIG
GND
26
2728
29
3
30
4
56
78
16
1718
19
2
20
2122
2324
25
1
10
1112
1314
15
GND
GND
CON-00234-001
S801
D804
NOT AN APPROVED PART
DIO-00061-001
1
DM
DP
2
GND
7
3
USB_ID
6
VBUS
TP809
GND
R843
GND
GND
GND
GND
GND
100K
7
OUT3
6
OUT4
5
TP817
ARTWORK
0.5mmsq
300MHz
9
GND1
10
GND2
1
IN1
IN2
2
3
IN3
IN4
4
8
OUT1
OUT2
BLM18SG221TN1D
HF
NOT AN APPROVED PART
FL804
MP4
GND
V1_8DIG
GND
GND
L810
1
2
3
4
5
MH1
MH2
MP1
MP2
MP3
L807
CSS5005-4R02E
5pin USB micro B
S803
B1
EN
B2
GND
A1
VIN
A2
VOUT
HF
BLM15HG102SN1J
4
8
OUT1
OUT2
7
OUT3
6
OUT4
5
NOT AN APPROVED PART
ANA-00767-001
U808
NOT AN APPROVED PART
FL807
300MHz
9
GND1
10
GND2
1
IN1
IN2
2
3
IN3
IN4
1u
C806
GND
100K
DNP
GND
GND
GND
GND
GND
GND
GND
V1_8DIG
R824
R849
1K0
BLM10A121S
L804
HF
C821
0u1
GND
BLM10A121S
HF
L805
9
GND1
10
GND2
1
IN1
IN2
2
3
IN3
IN4
4
8
OUT1
OUT2
7
OUT3
6
OUT4
5
VBUS
GND
GND
NOT AN APPROVED PART
FL801
300MHz
1K0
GND
0
R837
GND
R848
30p
C810
B2
VCCAVCCB
A2
GND
GND
GND
A1
A3
B3
A2
C3
A3
A4
D3
B1
A1
B1
B2
C1
B3
B4
D1
GND
D2 C2
OE
GND
GND
NOT AN APPROVED PART
U811
ANA-00518-001
C818
2.2u
6
OUT4
5
DNP
C820
1u
9
GND1
10
GND2
1
IN1
IN2
2
3
IN3
IN4
4
8
OUT1
OUT2
7
OUT3
TP812
GND
NOT AN APPROVED PART
FL803
300MHz
0.5mmsq
TP810
0.5mmsq
6
78
9
MP1MP2
0.5mmsq
TP811
1516
1718
19
2
20
34
5
CON-00147-001
1
10
1112
1314
C808
GND
2x10 Female Vertical
S802
30p
TP808
C815 30p
0
R831
0
R835
DNP
R834
TP806
V2_85DIG
GND
0
0
R836
GND
GND
GND
TP813
GND
DNP
1
2
2
3
3
4
0.5mmsq
GND
DLP0NSN900HL2L
FL805
Aug 11, 2009, 2:49:16 pm
RESEARCH IN MOTION CONFIDENTIAL
2009
188
C
SCH-22152-009
1B
Onyx (Band I, IV, VIII)
(uses: PCB-22151-009)
A.Roemer
gklug
R802
100K
TP804
0.5mmsq
TP815
IOINTERFACE
C809
GND
0
30p
AJ_SCS_N
BQ_GPIO4
LCD_RST_N
LCD_CS_N
LCD_A0
LCD_WR_N
LCD_RD_N
OJB_LV_EN
R845
MJ_SIG2:AJ_INT_N
AJ_SCLK
AJ_SDI_DIG_TX
MJ_PWR_EN:I2C_SCL_AJ
I2C_SDA_AJ
AJ_PWR_EN
KEYOUT(5)
KEYIN(0)
VBUS
WHT_LED_P
AJ_SDO_DIG_RX
V2_85DIG
LCD_D(7)
LCD_D(4)
LCD_D(5)
LCD_D(6)
LCD_D(7:0)
MJ_SIG(3)
MJ_SIG(1)
KEYOUT(7:0)
KEYIN(6:0)
MJ_PWR_EN:I2C_SCL_AJ
MJ_PWR_EN:I2C_SCL_AJ
LCD_VSYNC
TKBL_LED_SINK
BKLED_SINK_2
MJ_SIG(0)
MJ_SIG(3:0)
USB_DMINUS
USB_DPLUS
GND
LCD_D(0)
LCD_D(2)
LCD_D(1)
LCD_D(3)
BKLED_SINK_2_F
WHT_LED_N
TKBL_LED_SINK_F

Related product manuals